Welcome to visit Communications in Theoretical Physics,
Gravitation Theory, Astrophysics and Cosmology

Chaos in modified thermodynamics of the Kerr-AdS black hole

  • Qin Liu , 1 ,
  • Xiaokai He , 2 ,
  • Xiao Zhang , 3, 4, 5, *
Expand
  • 1School of Physical Science and Technology, Guangxi University, Nanning 530004, Guangxi, China
  • 2School of Mathematics and Statistics, Hunan First Normal University, Changsha 410205, China
  • 3Academy of Mathematics and Systems Science, Chinese Academy of Sciences, Beijing 100190, China
  • 4School of Mathematical Sciences, University of Chinese Academy of Sciences, Beijing 100049, China
  • 5Guangxi Center for Mathematical Research, Guangxi University, Nanning 530004, Guangxi, China

Author to whom any correspondence should be addressed.

Received date: 2025-04-15

  Revised date: 2025-06-08

  Accepted date: 2025-06-09

  Online published: 2025-08-04

Copyright

© 2025 Institute of Theoretical Physics CAS, Chinese Physical Society and IOP Publishing. All rights, including for text and data mining, AI training, and similar technologies, are reserved.
This article is available under the terms of the IOP-Standard License.

Abstract

Using the Melnikov method, the phenomenon of thermal chaos under periodic perturbation in the extended phase space of the modified thermodynamics of Kerr-AdS black holes is investigated. On the (P, v) section in the extended phase space, it is shown that temporal chaos will appear in the unstable spinodal region when the perturbation amplitude is larger than critical value ${\delta }_{c}^{Pv}$. We find ${\delta }_{c}^{Pv}$ is monotonically decreasing with respect to the angular momentum parameter a, which implies a large a leads to chaotic behavior more easily under time-periodic thermal perturbation. Similarly, on the $({\widehat{{\rm{\Omega }}}}_{H},J)$ section, we show there exists a critical value ${\delta }_{c}^{{\rm{\Omega }}J}$ which depends on the cosmological parameter $l=\sqrt{-3/{\rm{\Lambda }}}$. When the perturbation amplitude exceeds ${\delta }_{c}^{{\rm{\Omega }}J}$, temporal chaos occurs. As l increases, chaos becomes easier. For spatial perturbation, chaos always exists irrespective of perturbation amplitude in both the (P, v) section and $({\widehat{{\rm{\Omega }}}}_{H},J)$ section.

Cite this article

Qin Liu , Xiaokai He , Xiao Zhang . Chaos in modified thermodynamics of the Kerr-AdS black hole[J]. Communications in Theoretical Physics, 2025 , 77(12) : 125401 . DOI: 10.1088/1572-9494/ade258

1. Introduction

Chaos refers to a form of highly complex and erratic behavior that emerges in nonlinear and non-integrable dynamical systems. It is characterized by extreme sensitivity to initial conditions, resulting in inherent unpredictability within such systems. The chaotic behavior reflects the intrinsic randomness present in these systems, as discussed in several studies [14]. This chaotic behavior is common in nature. In general relativity, Bombelli and Calzetta showed the existence of chaotic orbits in 1992 when they investigated the geodesic motion around a gravitationally perturbed Schwarzschild black hole [5]. Subsequently, many studies have explored various chaotic dynamics of objects in motion, such as disks and rings, within different spacetime geometries [68].
Chaotic phenomena can be verified through various analytical approaches, including Poincaré surface of section analysis, and the Melnikov method, among others. In 1985, the chaotic phenomena was observed in a van der Waals fluid system [9], with the presence of thermal chaos identified by using the Melnikov method [10]. It was demonstrated that when a temporally periodic perturbation is applied within the unstable spinodal region, the van der Waals system exhibits chaotic behavior when the perturbation amplitude exceeds a critical threshold, which depends on the fluid's viscosity. Furthermore, it has been revealed that chaotic behavior always exist under a spatially periodic thermal perturbation.
Since Bekenstein and Hawking demonstrated that black holes can be viewed as thermodynamic objects with temperature [11, 12], it has become widely accepted that black holes can be treated as thermodynamic systems. Utilizing the analogy between black holes and thermodynamic systems, Hawking and Page analyzed the existence of a phase transition between the Schwarzschild-AdS black hole and the thermal AdS space [13]. This well-known Hawking–Page phase transition exhibits characteristics that are similar to the van der Waals solid-liquid phase transition. Within this framework, the critical behavior of the thermodynamics of black holes has progressively been linked to phase transitions in conventional thermodynamic systems. In 2012, Gunasekaran, Kubiznak and Mann introduced the extended phase space for AdS black holes [14], where the cosmological constant Λ was interpreted as a thermodynamical pressure. One of the significant discoveries is the analogy between the P − V criticality of a charged AdS black hole black holes and that of the van der Waals gas-liquid system. The similar P − V critical behaviors are disclosed in the other AdS black hole spacetimes [1518].
The Melnikov method, previously applied to van der Waals fluids, was extended firstly to analyze chaotic behavior in the extended phase space of thermodynamics of the RN-AdS black holes by Chabab et al [19]. It was proved that the critical amplitude in temporal perturbation depends on the black hole charge. Further generalizations have been explored for charged Gauss–Bonnet-AdS black holes [20], Born–Infeld-AdS black holes [21], charged dilaton-AdS black holes [22], and Bardeen-AdS Black Holes [23]. These studies show distinct dependencies of the critical amplitude on the black hole's parameters such as electric charge, coupling constant and spacetime dimension. Using the Melnikov method, researchers seek to deepen the understanding of black hole thermodynamics, particularly the microstructural interpretation of phase transitions.
Recently, Tang studied the chaotic phenomenon in the extended thermodynamics phase space of Kerr-AdS black holes [24]. It is worth pointing out that the energy definition of Kerr-AdS black holes is an issue. This is because the standard Komar energy expression diverges at infinity. In 2024, Gao et al clarified the origins of different energy definitions of Kerr-AdS black holes and proposed the modified thermodynamics of Kerr-AdS black holes [25]. In this work, we would like to concentrate on the chaotic behavior of the (P, v) section and $({\widehat{{\rm{\Omega }}}}_{H},J)$ section in the extended thermodynamics phase space of Kerr-AdS black holes. In the modified first law of thermodynamics of Kerr-AdS black hole, the modified energy is m3/2, which is related to rotating observers [25]. Its thermodynamical properties and P − V criticality have been profoundly studied in [26].
The rest of this paper is organized as follows. In section 2, we give a brief review to the modified thermodynamics of Kerr-AdS black hole. In section 3, we discuss the chaos behavior on the (P, $\widehat{V}$) section in the extended thermodynamics phase space of Kerr-AdS black holes under a temporally periodic perturbation in the spinodal region and a spatially periodic perturbation in the equilibrium configuration. In section 4, the thermal chaos on the $({\widehat{{\rm{\Omega }}}}_{H},J)$ section is investigated. Finally, we present a summary and discussion in section 5.

2. Modified thermodynamics of Kerr-AdS black hole

In the Boyer–Lindquist coordinate, the Kerr-AdS black hole solution of the vacuum Einstein equations with a cosmological constant Λ is expressed as
$\begin{eqnarray}\begin{array}{rcl}{\rm{d}}{s}^{2} & = & -\frac{{\rm{\Delta }}}{{\rho }^{2}}{\left({\rm{d}}t-\frac{a{\sin }^{2}\theta }{{\rm{\Xi }}}{\rm{d}}\phi \right)}^{2}+\frac{{\rho }^{2}}{{\rm{\Delta }}}{\rm{d}}{r}^{2}\\ & & +\frac{{\rho }^{2}}{{\rm{\Sigma }}}{\rm{d}}{\theta }^{2}+\frac{{\rm{\Xi }}{\sin }^{2}\theta }{{\rho }^{2}}{\left(a{\rm{d}}t-\frac{{r}^{2}+{a}^{2}}{{\rm{\Xi }}}{\rm{d}}\phi \right)}^{2},\end{array}\end{eqnarray}$
where
$\begin{eqnarray}\begin{array}{rcl}{\rho }^{2} & = & {r}^{2}+{a}^{2}{\cos }^{2}\theta ,\\ {\rm{\Xi }} & = & 1-\frac{{a}^{2}}{{l}^{2}},\\ {\rm{\Sigma }} & = & 1-\frac{{a}^{2}}{{l}^{2}}{\cos }^{2}\theta ,\\ {\rm{\Delta }} & = & ({r}^{2}+{a}^{2})(1+\frac{{r}^{2}}{{l}^{2}})-2mr.\end{array}\end{eqnarray}$
Here, Λ = −3l−2 is the cosmological constant, m, a are the mass parameter and angular momentum parameter, respectively. The associated thermodynamic quantities are [27]
$\begin{eqnarray}\begin{array}{rcl}T & = & \frac{3{r}_{+}^{4}+({a}^{2}+{l}^{2}){r}_{+}^{2}-{l}^{2}{a}^{2}}{4\pi {l}^{2}{r}_{+}({r}_{+}^{2}+{a}^{2})},\\ S & = & \frac{\pi ({r}_{+}^{2}+{a}^{2})}{{\rm{\Xi }}},\\ {{\rm{\Omega }}}_{H} & = & \frac{a{\rm{\Xi }}}{{r}_{+}^{2}+{a}^{2}},\end{array}\end{eqnarray}$
where r+ represents the horizon radius satisfying Δ(r+) = 0, T, S and ΩH are defined as the Hawking temperature, the Bekenstein–Hawking entropy and the angular velocity respectively. The energy M and the angular momentum J are $M=\frac{m}{{{\rm{\Xi }}}^{2}}$ and $J=\frac{am}{{{\rm{\Xi }}}^{2}}$ respectively.
In the framework of the extended phase space for AdS black hole [14], the cosmological constant Λ can be interpreted as a pressure term via the following relation
$\begin{eqnarray}P=-\frac{{\rm{\Lambda }}}{8\pi }.\end{eqnarray}$
The first laws of black hole thermodynamics and the Smarr formula are
$\begin{eqnarray}\delta M=T\delta S+{{\rm{\Omega }}}_{H}\delta J+V\delta P,\end{eqnarray}$
$\begin{eqnarray}\frac{M}{2}=TS+{{\rm{\Omega }}}_{H}J-VP,\end{eqnarray}$
where the thermodynamic volume
$\begin{eqnarray}V=\frac{4\pi {l}^{2}{r}_{+}({a}^{2}+{r}_{+}^{2})}{3(-{a}^{2}+{l}^{2})}.\end{eqnarray}$
In the recent article [25], the authors proposed a natural criteria to justify the notion of energy. Within the Iyer–Wald formalism, two versions of the first law and the Smarr formula were established for different energies. The difference originated from the choice of the Killing vectors. The standard energy notion m2 is associated with the Killing vector $\frac{\partial }{\partial T}=\frac{\partial }{\partial t}+\frac{1}{3}a{\rm{\Lambda }}\frac{\partial }{\partial \phi }$. The relevant thermodynamic quantities, the first law, and the Smarr relation are presented in equations (3)–(7). The other energy notion m3/2 is related to the Killing vector $\frac{1}{\sqrt{{\rm{\Xi }}}}\frac{\partial }{\partial t}$, using the notation from [25], the corresponding thermodynamic quantities are
$\begin{eqnarray}{\widehat{{\rm{\Omega }}}}_{H}=\frac{{{\rm{\Omega }}}_{H}}{\sqrt{{\rm{\Xi }}}},\quad \hat{T}=\frac{T}{\sqrt{{\rm{\Xi }}}},\quad \hat{V}=\frac{V}{\sqrt{{\rm{\Xi }}}}.\end{eqnarray}$
The modified first law of black hole thermodynamics is presented as
$\begin{eqnarray}\delta \widehat{M}=\hat{T}\delta S+{\widehat{{\rm{\Omega }}}}_{H}\delta J+\hat{V}\delta P.\end{eqnarray}$
Following the method used in [28], after neglecting all higher order terms of J, one can find that thermodynamics pressure P can be written as
$\begin{eqnarray}\begin{array}{rcl}P & = & \frac{\sqrt[3]{\frac{\pi }{6}}\widehat{T}}{\sqrt[3]{\widehat{V}}}-\frac{1}{2\,{6}^{2/3}\sqrt[3]{\pi }{\widehat{V}}^{2/3}}\\ & & +\frac{2\pi {J}^{2}\left(4\sqrt[3]{6}{\pi }^{2/3}\widehat{T}\sqrt[3]{\widehat{V}}+3\right)}{3{\left(\sqrt[3]{6}{\pi }^{2/3}\widehat{T}{\widehat{V}}^{4/3}+\widehat{V}\right)}^{2}},\end{array}\end{eqnarray}$
where $\widehat{V}$ satisfies
$\begin{eqnarray}\widehat{V}=\frac{4\pi {r}_{+}^{3}}{3}+\frac{48\pi {J}^{2}\left(4\pi P{r}_{+}^{2}+1\right)}{{r}_{+}{\left(8\pi P{r}_{+}^{2}+3\right)}^{2}}.\end{eqnarray}$
Defining the specific volume v as
$\begin{eqnarray}v=2{\left(\frac{3V}{4\pi }\right)}^{1/3}=2{r}_{+}+\frac{24{J}^{2}\left(4\pi P{r}_{+}^{2}+1\right)}{{r}_{+}^{3}{\left(8\pi P{r}_{+}^{2}+3\right)}^{2}}.\end{eqnarray}$
Thus the thermodynamics pressure P can be rewritten as
$\begin{eqnarray}P=\frac{\widehat{T}}{v}-\frac{1}{2\pi {v}^{2}}+\frac{24{J}^{2}(3+4\pi \widehat{T}v)}{\pi {v}^{6}{(1+\pi \widehat{T}v)}^{2}}.\end{eqnarray}$
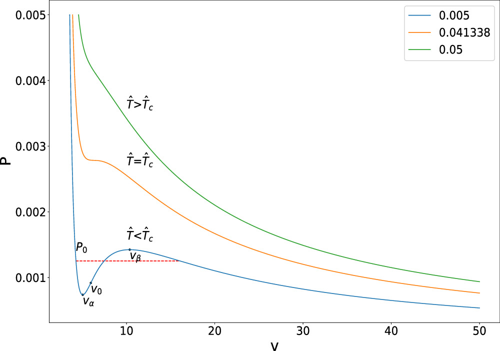
The abundant phase structures for the modified thermodynamics of the Kerr-AdS black hole have been studied in the extended space [26]. On the (P, v) section in the extended phase space, we plot the graph of $P(v,\widehat{T})$ for fixed J in figure 1. The van der Waals-like phase structure is clearly visualized in this figure.
Figure 1. P − v isothermal diagram of the modified thermodynamics of Kerr-AdS black hole with J = 1. The inflection point is v0. The red dashed line with the thermodynamics pressure P0 satisfies the Maxwell's equal area law. This figure is from article [26].
Following the critical point condition ${\left.\frac{\partial P}{\partial v}\right|}_{{\widehat{T}}_{C}}\,=0,{\left.\frac{{\partial }^{2}P}{\partial {v}^{2}}\right|}_{{\widehat{T}}_{C}}=0$, we can get
$\begin{eqnarray}{P}_{c}=\frac{0.002}{J},\quad {v}_{c}=6.279{J}^{1/2},\quad {\widehat{T}}_{c}=\frac{0.041}{\sqrt{J}}.\end{eqnarray}$
Furthermore, by using equation (8), the functions ${\widehat{{\rm{\Omega }}}}_{H}$, J, $\widehat{T}$ can be expressed as
$\begin{eqnarray}J=\frac{3a({a}^{2}+{r}_{+}^{2})(3+8P\pi {r}_{+}^{2})}{2{(3-8{a}^{2}P\pi )}^{2}{r}_{+}},\end{eqnarray}$
$\begin{eqnarray}{\widehat{{\rm{\Omega }}}}_{H}=\frac{2a\sqrt{P(-{a}^{2}+\frac{3}{8P\pi })}\sqrt{\frac{2\pi }{3}}}{{a}^{2}+{r}_{+}^{2}},\end{eqnarray}$
$\begin{eqnarray}\widehat{T}=\frac{\sqrt{\frac{1}{9-24{a}^{2}P\pi }}({a}^{2}(-3+8P\pi {r}_{+}^{2})+3({r}_{+}^{2}+8P\pi {r}_{+}^{4}))}{4\pi {r}_{+}({a}^{2}+{r}_{+}^{2})}.\end{eqnarray}$
Equations (15)–(17) can be viewed as equations of state of the Kerr-AdS black hole on the (${\widehat{{\rm{\Omega }}}}_{H}$, J) section, i.e., ${\widehat{{\rm{\Omega }}}}_{H}={\widehat{{\rm{\Omega }}}}_{H}(J,\widehat{T})$.
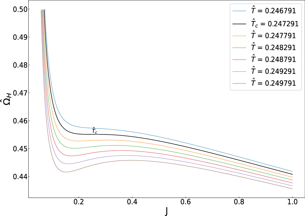
According to the equation of state (15)–(17), the isotherms for various temperatures on ${\widehat{{\rm{\Omega }}}}_{H}-J$ plane are presented in figure 2. Qualitatively, figure 2 is similar to the liquid/gas PVT diagram [29].
Figure 2. The isotherms of the modified thermodynamics of Kerr-AdS black hole with l = 1 in ${\widehat{{\rm{\Omega }}}}_{H}-J$ plane. Qualitatively, the isotherms near the critical temperature ${\widehat{T}}_{c}$ have similar behavior of Van der Waals system. The black solid line is the critical isotherm. This figure is from article [26].
Combining with the equations of state equations (15)–(17), the critical temperature is
$\begin{eqnarray}{\widehat{T}}_{c}^{{\rm{\Omega }}J}=\frac{7(-2+3\sqrt{2})\sqrt{\frac{2P}{9\pi -3\sqrt{2}\pi }}}{{(1+2\sqrt{2})}^{3/2}(-6+5\sqrt{2})}.\end{eqnarray}$

3. Chaos on the (P, v) section in the extended phase space of modified thermodynamics of Kerr-AdS black holes

In this section, we study the chaotic behavior on the (P, v) section in the extended phase space of modified thermodynamics of Kerr-AdS black hole under two types of thermal perturbations.

3.1. Temporal chaos in the spinodal region

When $\widehat{T}\lt {\widehat{T}}_{c}$, the Pv curve in figure 1 can be divided into two stable and one unstable regions. The two points vα and vβ are two extreme points, which satisfy
$\begin{eqnarray}{\left.\frac{\partial P}{\partial v}\right|}_{{v}_{\alpha }}=0,\,{\left.\frac{\partial P}{\partial v}\right|}_{{v}_{\beta }}=0.\end{eqnarray}$
The unstable region [vαvβ] is named as the spinodal region, the inflection point v0 ∈ [vαvβ] is determined by
$\begin{eqnarray}\frac{{\partial }^{2}P}{\partial {v}^{2}}{\Space{0ex}{3.15ex}{0ex}| }_{{v}_{0}}=0.\end{eqnarray}$
In this subsection, we investigate the temporal chaos in the spinodal region under a weakly temporally periodic perturbation. According to [9, 1923], we assume the Kerr-AdS black hole flow moves along x-axis in a tube of unit cross section of fixed volume, which includes a total mass 2π/s in a volume 2πv0/s with s a positive parameter. The position of a fluid particle can be described by the Eulerian coordinate x. Let x0 be the Eulerian coordinate of the reference fluid particle. Then the mass M of a column of fluid of unit cross section can be expressed as
$\begin{eqnarray}M={\int }_{{x}_{0}}^{x}\rho (\xi ,t){\rm{d}}\xi ,\end{eqnarray}$
where ρ(xt) is the fluid density. In turn, x can be viewed as a function of M and t, i.e., x = x(Mt). From equation (27), one can obtain
$\begin{eqnarray*}{x}_{M}(M,t)\equiv \frac{\partial x(M,t)}{\partial M}=\rho {[x(M,t),t]}^{-1}\end{eqnarray*}$
and
$\begin{eqnarray*}{x}_{t}(M,t)\equiv \frac{\partial x(M,t)}{\partial t},\end{eqnarray*}$
which are defined as the specific volume v(M, t) and the velocity u(M, t), respectively.
The Kerr-AdS black hole flow in the one dimensional can be depicted by the following dynamical system
$\begin{eqnarray}\frac{\partial v}{\partial t}=\frac{\partial u}{\partial M},\end{eqnarray}$
$\begin{eqnarray}\frac{\partial u}{\partial t}=\frac{\partial \tau }{\partial M},\end{eqnarray}$
where τ is the Piola stress. According to the van der Waals-Korteweig's capillarity theory, τ is defined as [9]
$\begin{eqnarray}\tau =-P(v,\widehat{T})+\mu {u}_{M}-A{v}_{MM}.\end{eqnarray}$
Here A is a positive constant, and μ is a small positive constant viscosity. Substituting (24) into (23) yields
$\begin{eqnarray}{x}_{tt}=-P{(v,\widehat{T})}_{M}+\mu {u}_{MM}-A{v}_{MMM}.\end{eqnarray}$
Let $\widetilde{M}=sM,\widetilde{t}=st,\widetilde{x}=sx$ and μ = εμ0, equation (25) can be reconstructed as
$\begin{eqnarray}{x}_{tt}=-P{(v,\widehat{T})}_{M}+\epsilon s{\mu }_{0}{u}_{MM}-A{s}^{2}{v}_{MMM},\end{eqnarray}$
where ε is a perturbation parameter. Here the overbars have been omitted for later convenience.
Now, let us consider the temporal chaos in the spinodal region. The weak time-periodic fluctuation of the absolute temperature near ${\widehat{T}}_{0}$ can be expressed as [9]
$\begin{eqnarray}\widehat{T}={\widehat{T}}_{0}+\epsilon \delta \cos \omega t\cos M,\end{eqnarray}$
with ε ≪ 1,  where δ is the amplitude of the perturbation.
To perform the perturbation analysis we expand $P(v,\widehat{T})$ around the inflection point $P({v}_{0},{\widehat{T}}_{0})$ in a Taylor series, and to truncate at cubic terms. Therefore we can obtain
$\begin{eqnarray}\begin{array}{rcl}P(v,\widehat{T}) & = & P({v}_{0},{\widehat{T}}_{0})+{P}_{v}({v}_{0},{\widehat{T}}_{0})(v-{v}_{0})\\ & & +{P}_{\widehat{T}}({v}_{0},{\widehat{T}}_{0})(\widehat{T}-{\widehat{T}}_{0})+\frac{1}{2!}{P}_{\widehat{T}\widehat{T}}{(\widehat{T}-{\widehat{T}}_{0})}^{2}\\ & & +{P}_{v\widehat{T}}(v-{v}_{0})(\widehat{T}-{\widehat{T}}_{0})+\frac{1}{3!}{P}_{vvv}{(v-{v}_{0})}^{3}\\ & & +\frac{1}{3!}{P}_{\widehat{T}\widehat{T}\widehat{T}}{(\widehat{T}-{\widehat{T}}_{0})}^{3}+\frac{1}{2}{P}_{vv\widehat{T}}{(v-{v}_{0})}^{2}(\widehat{T}-{\widehat{T}}_{0})\\ & & +\frac{1}{2}{P}_{v\widehat{T}\widehat{T}}(v-{v}_{0}){(\widehat{T}-{\widehat{T}}_{0})}^{2}+...,\end{array}\end{eqnarray}$
where the coefficient ${P}_{vv}({v}_{0},{\widehat{T}}_{0})$ vanishes because $\frac{{\partial }^{2}P(v,{\widehat{T}}_{0})}{\partial {v}^{2}}=0$ at the inflection point v = v0.
For simplicity, we only consider the first hydrodynamical mode (x1(t), u1(t)) of the type as
$\begin{eqnarray}\begin{array}{rcl}v(M,t) & = & {x}_{M}(M,t)={v}_{0}+{x}_{1}(t)\cos M...,\\ u(M,t) & = & {x}_{t}(M,t)={u}_{1}(t)\sin M....\end{array}\end{eqnarray}$
In the later formulae the subscript 1 will be omitted. The differential equation (26) yields the following dynamical system
$\begin{eqnarray}\begin{array}{rcl}\dot{x} & = & u,\\ \dot{u} & = & ({P}_{v}-A{s}^{2})x+\epsilon ({P}_{\widehat{T}}+\frac{3{P}_{vv\widehat{T}}}{8}{x}^{2})\delta \cos \omega t+\frac{{P}_{vvv}}{8}{x}^{3}\\ & & -\epsilon {\mu }_{0}su+\frac{3{P}_{vv\widehat{T}}}{8}{\epsilon }^{2}{(\delta \cos \omega t)}^{2}x+\frac{{P}_{\widehat{T}\widehat{T}\widehat{T}}}{8}{\epsilon }^{3}{(\delta \cos \omega t)}^{3}.\end{array}\end{eqnarray}$
By setting z ≡ [xu]T, the above equations can be organized as
$\begin{eqnarray}\dot{z}=f(z)+\epsilon g(z,t)+{\epsilon }^{2}{g}_{1}(z,t)+{\epsilon }^{3}{g}_{2}(z,t),\end{eqnarray}$
where
$\begin{eqnarray}f(z)=\left(\begin{array}{cc}u & \\ ({P}_{v}-A{s}^{2})x+\frac{{P}_{\widehat{T}\widehat{T}\widehat{T}}}{8}{x}^{3} & \\ \end{array}\right),\end{eqnarray}$
$\begin{eqnarray}g(z)=\left(\begin{array}{cc}0 & \\ ({P}_{\widehat{T}}+\frac{3{P}_{vv\widehat{T}}}{8}{x}^{2})\delta \cos \omega t-{\mu }_{0}su & \\ \end{array}\right),\end{eqnarray}$
$\begin{eqnarray}{g}_{1}(z)=\left(\begin{array}{cc}0 & \\ \frac{3{P}_{vv\widehat{T}}}{8}{(\delta \cos \omega t)}^{2}x & \\ \end{array}\right),\end{eqnarray}$
and
$\begin{eqnarray}{g}_{2}(z)=\left(\begin{array}{cc}0 & \\ \frac{{P}_{\widehat{T}\widehat{T}\widehat{T}}}{8}{(\delta \cos \omega t)}^{3} & \\ \end{array}\right).\end{eqnarray}$
For the unperturbed system (ε = 0), an analytical solution can be obtained
$\begin{eqnarray}{z}_{0}(t)=\left(\begin{array}{cc}{x}_{0}(t) & \\ {u}_{0}(t) & \\ \end{array}\right)=\left(\begin{array}{cc}\frac{\pm 4{b}_{1}}{{(-{P}_{vvv})}^{1/2}}{\rm{{\rm{sech}} }}({b}_{1}t) & \\ \frac{\mp 4{b}_{1}^{2}}{{(-{P}_{vvv})}^{1/2}}{\rm{{\rm{sech}} }}({b}_{1}t){\rm{\tanh }}({b}_{1}t) & \\ \end{array}\right).\end{eqnarray}$
Here ${b}_{1}^{2}\equiv \left({P}_{v}-A{s}^{2}\right)$. The solution owns a homoclinic orbit that tends to the saddle point (i.e., the origin point) as t → ± . In figure 3, we plot the two wings of the butterfly-like branches.
Figure 3. Homoclinic orbit of the unperturbed equations with ${\widehat{T}}_{0}=0.038\lt {\widehat{T}}_{c}$ on the P − v section of the Kerr-AdS black hole. We set J = 1, A = 0.2, s = 0.001.
Under the temporal perturbation (ε > 0), the above orbit may be destroyed. By employing the Melnikov method, the existence of chaos can be detected. The Melnikov function is given by the following formula [9]
$\begin{eqnarray}M({t}_{0})={\int }_{-\infty }^{\infty }{f}^{T}[{z}_{0}(t-{t}_{0})]{\boldsymbol{J}}g[{z}_{0}(t-{t}_{0})]{\rm{d}}t,\end{eqnarray}$
with
$\begin{eqnarray}{\boldsymbol{J}}=\left(\begin{array}{cc}0 & 1\\ -1 & 0\\ \end{array}\right).\end{eqnarray}$
Combining equation (37) with equations (32) and (33), one can obtain the Melnikov function for the Kerr-AdS black hole flow
$\begin{eqnarray}M({t}_{0})\equiv {{I}}_{1}+{{I}}_{2},\end{eqnarray}$
where
$\begin{eqnarray}{{I}}_{1}={\int }_{-\infty }^{\infty }{\rm{d}}t\frac{16{\mu }_{0}s{b}_{1}^{4}}{{P}_{vvv}}{{\rm{{\rm{sech}} }}}^{2}{b}_{1}(t-{t}_{0}){{\rm{\tanh }}}^{2}{b}_{1}(t-{t}_{0}),\end{eqnarray}$
and
$\begin{eqnarray}\begin{array}{rcl}{{I}}_{2} & = & {\displaystyle \int }_{-\infty }^{\infty }{\rm{d}}t\frac{4{b}_{1}^{2}}{{(-{P}_{vvv})}^{1/2}}\frac{\delta\, {\rm{\sinh }}\,{b}_{1}(t-{t}_{0})}{{{\rm{\cosh }}}^{2}{b}_{1}(t-{t}_{0})}\\ & & \times [\frac{6{b}_{1}^{2}{P}_{vv\widehat{T}}}{{P}_{vvv}}{{\rm{{\rm{sech}} }}}^{2}{b}_{1}(t-{t}_{0})-{P}_{\widehat{T}}]\cos \omega t\\ & = & -\frac{\delta 4{b}_{1}^{2}{P}_{\widehat{T}}}{{(-{P}_{vvv})}^{1/2}}{\displaystyle \int }_{-\infty }^{\infty }{\rm{{\rm{sech}} }}\,{b}_{1}(t-{t}_{0}){\rm{\tanh }}\,{b}_{1}(t-{t}_{0})\cos \omega t{\rm{d}}t\\ & & +\frac{\delta 24{b}_{1}^{4}{P}_{vv\widehat{T}}}{{(-{P}_{vvv})}^{1/2}{P}_{vvv}}{\displaystyle \int }_{-\infty }^{\infty }{{\rm{{\rm{sech}} }}}^{3}{b}_{1}(t-{t}_{0}){\rm{\tanh }}\,{b}_{1}(t-{t}_{0})\cos \omega t{\rm{d}}t\\ & = & -\frac{\delta 4{b}_{1}^{2}{P}_{\widehat{T}}}{{(-{P}_{vvv})}^{1/2}}{{I}}_{3}+\frac{\delta 24{b}_{1}^{4}{P}_{vv\widehat{T}}}{{(-{P}_{vvv})}^{1/2}{P}_{vvv}}{{I}}_{4},\end{array}\end{eqnarray}$
with
$\begin{eqnarray}\begin{array}{rcl}{{I}}_{3} & = & {\displaystyle \int }_{-\infty }^{\infty }{\rm{{\rm{sech}} }}\,{b}_{1}(t-{t}_{0}){\rm{\tanh }}\,{b}_{1}(t-{t}_{0})\cos \omega t{\rm{d}}t,\\ {{I}}_{4} & = & {\displaystyle \int }_{-\infty }^{\infty }{{\rm{{\rm{sech}} }}}^{3}{b}_{1}(t-{t}_{0}){\rm{\tanh }}\,{b}_{1}(t-{t}_{0})\cos \omega t{\rm{d}}t.\end{array}\end{eqnarray}$
Next, we will calculate I3 in detail, and the calculation of I4 is similar. Let u = t − t0. Then we have
$\begin{eqnarray}\begin{array}{rcl}{{I}}_{3} & = & {\displaystyle \int }_{-\infty }^{\infty }{\rm{{\rm{sech}} }}\,{b}_{1}u{\rm{\tanh }}\,{b}_{1}\,u\,\cos\, \omega u\,\cos\, \omega {t}_{0}{\rm{d}}u\\ & & -{\displaystyle \int }_{-\infty }^{\infty }{\rm{{\rm{sech}} }}\,{b}_{1}\,u\,{\rm{\tanh }}\,{b}_{1}u\,\sin\, \omega u\,\sin\, \omega {t}_{0}{\rm{d}}u\\ & = & \cos \omega {t}_{0}{\displaystyle \int }_{-\infty }^{\infty }{\rm{{\rm{sech}} }}({b}_{1}t)\,{\rm{\tanh }}({b}_{1}t)\,\cos\, \omega t{\rm{d}}t\\ & & -\sin \omega {t}_{0}{\displaystyle \int }_{-\infty }^{\infty }{\rm{{\rm{sech}} }}({b}_{1}t)\,{\rm{\tanh }}({b}_{1}t)\,\sin\, \omega t{\rm{d}}t\\ & \equiv & \cos \omega {t}_{0}{{I}}_{5}-\sin \omega {t}_{0}{{I}}_{6},\end{array}\end{eqnarray}$
with
$\begin{eqnarray}\begin{array}{rcl}{{I}}_{5} & = & {\displaystyle \int }_{-\infty }^{\infty }{\rm{{\rm{sech}} }}({b}_{1}t)\,{\rm{\tanh }}({b}_{1}t)\,\cos \omega t{\rm{d}}t,\\ {{I}}_{6} & = & {\displaystyle \int }_{-\infty }^{\infty }{\rm{{\rm{sech}} }}({b}_{1}t){\rm{\tanh }}({b}_{1}t)\sin \omega t{\rm{d}}t.\end{array}\end{eqnarray}$
Considering
$\begin{eqnarray}\begin{array}{rcl}f(z) & = & {\rm{{\rm{sech}} }}({b}_{1}z){\rm{\tanh }}({b}_{1}z)\cos \omega z\\ & = & \frac{{\rm{\exp }}({b}_{1}z)-{\rm{\exp }}(-{b}_{1}z)}{{\rm{\exp }}({b}_{1}z)+{\rm{\exp }}(-{b}_{1}z)}[{\rm{\exp }}({\rm{i}}\omega z)+{\rm{\exp }}(-{\rm{i}}\omega z)].\end{array}\end{eqnarray}$
f(z) has an infinite number of second-order limit points in the upper half plane: $\frac{(2k+1)\pi {\rm{i}}}{2{b}_{1}}$, k = 0, 1, 2.... On upper half plane, choose the loop l in figure 4, then
$\begin{eqnarray}\begin{array}{rcl}\oint f(z){\rm{d}}z & = & {\displaystyle \int }_{-L}^{L}\frac{{\rm{\exp }}({b}_{1}x)-{\rm{\exp }}(-{b}_{1}x)}{{\rm{\exp }}({b}_{1}x)+{\rm{\exp }}(-{b}_{1}x)}\\ & & \times [{\rm{\exp }}({\rm{i}}\omega x)+{\rm{\exp }}(-{\rm{i}}\omega x)]{\rm{d}}x\\ & & +{\displaystyle \int }_{{l}_{2}}f(z){\rm{d}}z+{\displaystyle \int }_{-L}^{L}\frac{-({\rm{\exp }}({b}_{1}x)-{\rm{\exp }}(-{b}_{1}x))}{{\rm{\exp }}({b}_{1}x)+{\rm{\exp }}(-{b}_{1}x)}\\ & & \times [{\rm{\exp }}({\rm{i}}\omega x-\frac{\pi \omega }{{b}_{1}})+{\rm{\exp }}(\frac{\pi \omega }{{b}_{1}}-{\rm{i}}\omega x)]{\rm{d}}x\\ & & +{\displaystyle \int }_{{l}_{4}}f(z){\rm{d}}z,\end{array}\end{eqnarray}$
Figure 4. A rectangular closed loop l in the upper half plane.
Let L → , according to the residue theorem, the right-hand side of the above equation should be equal to 2πi × [the sum of residues of the singularities of function f(z) within the range of $0\lt {\rm{Imz}}\lt \frac{\pi }{{b}_{1}}$]. There is only one second-order singularity $\frac{\pi {\rm{i}}}{2{b}_{1}}$, and yields
$\begin{eqnarray}{\rm{Res}}\,f\left(\frac{\pi {\rm{i}}}{2{b}_{1}}\right)=\frac{\omega }{2{b}_{1}^{2}}\left[{\rm{\exp }}\left(-\frac{\pi \omega }{2{b}_{1}}\right)-{\rm{\exp }}\left(\frac{\pi \omega }{2{b}_{1}}\right)\right]\end{eqnarray}$
Since ${\int }_{{l}_{2}}f(z){\rm{d}}z\to 0$ and ${\int }_{{l}_{4}}f(z){\rm{d}}z\to 0$, as L → , which implies
$\begin{eqnarray}\begin{array}{rcl} & & {\displaystyle \int }_{-L}^{L}\frac{{\rm{\exp }}({b}_{1}x)-{\rm{\exp }}(-{b}_{1}x)}{{\rm{\exp }}({b}_{1}x)+{\rm{\exp }}(-{b}_{1}x)}\left[{\rm{\exp }}\left({\rm{i}}\omega x\right)+{\rm{\exp }}\left(-{\rm{i}}\omega x\right)\right]{\rm{d}}x\\ & & +{\displaystyle \int }_{-L}^{L}\frac{-({\rm{\exp }}({b}_{1}x)-{\rm{\exp }}(-{b}_{1}x))}{{\rm{\exp }}({b}_{1}x)+{\rm{\exp }}(-{b}_{1}x)}\\ & & \times \left[{\rm{\exp }}\left({\rm{i}}\omega x-\frac{\pi \omega }{{b}_{1}}\right)+{\rm{\exp }}\left(\frac{\pi \omega }{{b}_{1}}-{\rm{i}}\omega x\right)\right]{\rm{d}}x\\ & & \to 2\pi {\rm{i}}\frac{\omega }{2{b}_{1}^{2}}\left[{\rm{\exp }}\left(-\frac{\pi \omega }{2{b}_{1}}\right)-{\rm{\exp }}\left(\frac{\pi \omega }{2{b}_{1}}\right)\right].\end{array}\end{eqnarray}$
Therefore
$\begin{eqnarray*}\begin{array}{rcl} & & {\displaystyle \int }_{-\infty }^{\infty }\frac{{\rm{\exp }}({b}_{1}x)-{\rm{\exp }}(-{b}_{1}x)}{{\rm{\exp }}({b}_{1}x)+{\rm{\exp }}(-{b}_{1}x)}{\rm{\exp }}({\rm{i}}\omega x){\rm{d}}x\\ & = & 2\pi {\rm{i}}\frac{\omega }{{b}_{1}^{2}}\frac{{\rm{\exp }}\left(-\frac{\pi \omega }{2{b}_{1}}\right)}{1+{\rm{\exp }}\left(-\frac{\pi \omega }{{b}_{1}}\right)},\\ & & {\displaystyle \int }_{-\infty }^{\infty }\frac{{\rm{\exp }}({b}_{1}x)-{\rm{\exp }}(-{b}_{1}x)}{{\rm{\exp }}({b}_{1}x)+{\rm{\exp }}(-{b}_{1}x)}{\rm{\exp }}(-{\rm{i}}\omega x){\rm{d}}x\\ & = & -2\pi {\rm{i}}\frac{\omega }{{b}_{1}^{2}}\frac{{\rm{\exp }}\left(\frac{\pi \omega }{2{b}_{1}}\right)}{1+{\rm{\exp }}\left(\frac{\pi \omega }{{b}_{1}}\right)}.\end{array}\end{eqnarray*}$
So we have
$\begin{eqnarray*}\begin{array}{rcl}{{I}}_{5} & = & {\displaystyle \int }_{-\infty }^{\infty }\frac{{\rm{\exp }}({b}_{1}x)-{\rm{\exp }}(-{b}_{1}x)}{{\rm{\exp }}({b}_{1}x)+{\rm{\exp }}(-{b}_{1}x)}\left[{\rm{\exp }}({\rm{i}}\omega x)\right.\\ & & \left.+{\rm{\exp }}(-{\rm{i}}\omega x)\right]{\rm{d}}x=0.\end{array}\end{eqnarray*}$
A similar calculation shows
$\begin{eqnarray*}\begin{array}{rcl}{{I}}_{6} & = & {\displaystyle \int }_{-\infty }^{\infty }(-{\rm{i}})\frac{{\rm{\exp }}({b}_{1}x)-{\rm{\exp }}(-{b}_{1}x)}{{\rm{\exp }}({b}_{1}x)-{\rm{\exp }}(-{b}_{1}x)}\left[{\rm{\exp }}({\rm{i}}\omega x)\right.\\ & & \left.+{\rm{\exp }}(-{\rm{i}}\omega x)\right]{\rm{d}}x=\frac{2\pi \omega }{{b}_{1}^{2}}\frac{{\rm{\exp }}(\frac{\pi \omega }{2{b}_{1}})}{1+{\rm{\exp }}(\frac{\pi \omega }{{b}_{1}})}.\end{array}\end{eqnarray*}$
Therefore, we have
$\begin{eqnarray}\begin{array}{rcl}{{I}}_{3} & = & -\frac{2\pi \omega }{{b}_{1}^{2}}\sin \omega {t}_{0}\frac{{\rm{\exp }}(\frac{\pi \omega }{2{b}_{1}})}{1+{\rm{\exp }}(\frac{\pi \omega }{{b}_{1}})},\\ {{I}}_{4} & = & -\frac{\pi \omega }{3{b}_{1}^{4}}\sin \omega {t}_{0}({\omega }^{2}+{b}_{1}^{2})\frac{{\rm{\exp }}(\frac{\pi \omega }{2{b}_{1}})}{1+{\rm{\exp }}(\frac{\pi \omega }{{b}_{1}})}.\end{array}\end{eqnarray}$
Finally, the Melnikov function can be further expressed as
$\begin{eqnarray}M({t}_{0})=\delta \omega {K}\sin \omega {t}_{0}+{\mu }_{0}s{L},\end{eqnarray}$
with
$\begin{eqnarray}\begin{array}{rcl}{K} & = & \frac{8\pi }{{(-{P}_{vvv})}^{1/2}}\left[{P}_{T}-\frac{{P}_{vvT}}{{P}_{vvv}}({\omega }^{2}+{b}_{1}^{2})\right]\frac{{\rm{\exp }}(\frac{\pi \omega }{2{b}_{1}})}{1+{\rm{\exp }}(\frac{\pi \omega }{{b}_{1}})},\\ {L} & = & \frac{32{b}_{1}^{3}}{3{P}_{vvv}}.\end{array}\end{eqnarray}$
The coefficients K and L are depend on the angular momentum parameter a. Moreover, M(t0) will have a simple zero if
$\begin{eqnarray}\left|\frac{s{\mu }_{0}{L}}{\delta \omega {K}}\right|\leqslant 1.\end{eqnarray}$
This means that chaotic phenomenon appears if the amplitude of the perturbation δ is larger than the critical value ${\delta }_{c}^{Pv}$,
$\begin{eqnarray}{\delta }_{c}^{Pv}=\left|\frac{s{\mu }_{0}{L}}{\omega {K}}\right|.\end{eqnarray}$
In figure 5, we present numerical results of equations of motion (30) in the phase plane x(t) − u(t). It is shown that as $\delta \lt {\delta }_{c}^{Pv}$, the perturbation system still maintaining a normal butterfly-like trajectory as before. As $\delta \gt {\delta }_{c}^{Pv}$, one can find that the trajectories in the phase plane become unpredictable and complex, and the dynamical evolution of the system occurs chaotic phenomenon.
Figure 5. Temporal evolution in x − u plane in the specific temperature ${\widehat{T}}_{0}=0.249291\gt {\widehat{T}}_{c}$: (a) δ = 7.8 × 10−7 < δc; (b) δ = 0.78 > δc. Parameters are set as ω = 0.01, μ0 = 0.1, J = 1, A = 0.2, s = 0.001.
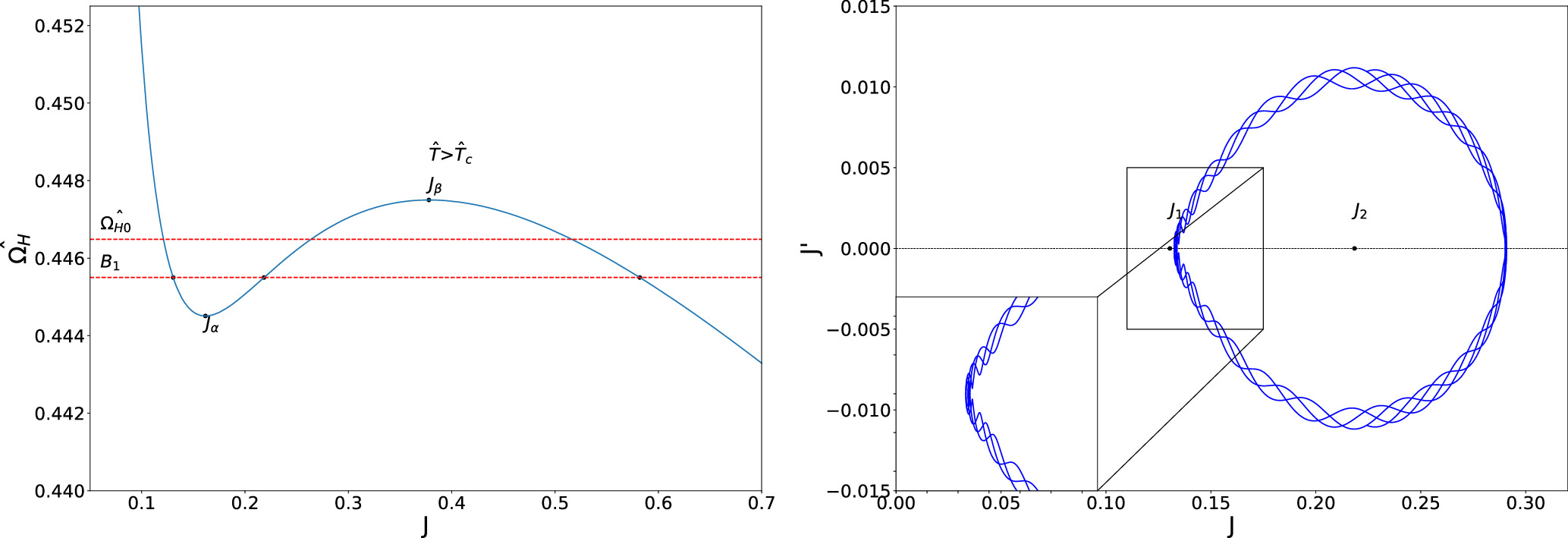
The dependence between ${\delta }_{c}^{Pv}$ and black hole parameters is worth surveying in detail. From equation (53), one can find that the critical value ${\delta }_{c}^{Pv}$ depends on the angular momentum parameter a. As is shown in figure 6, the critical value ${\delta }_{c}^{Pv}$ is monotonically decreasing with respect to a, which means a larger a leads to the chaotic behavior easier under the time-periodic thermal perturbation.
Figure 6. Dependence of the critical value ${\delta }_{c}^{Pv}$ about the angular momentum parameter a.

3.2. Spatial chaos

In this subsection, we investigate the thermal chaos under a small spatially periodic perturbation. For this purpose, we employ a small spatially periodic perturbation in the equilibrium configuration with an absolute temperature(${\widehat{T}}_{0}\lt {\widehat{T}}_{c}$) expressed in the following form
$\begin{eqnarray}\widehat{T}={\widehat{T}}_{0}+\epsilon \cos px,\end{eqnarray}$
From van der Waals–Korteweg theory, the stress tensor without flow can be written as
$\begin{eqnarray}\tau =-P(v,\widehat{T})-A{v}^{{\prime\prime} },\end{eqnarray}$
where A is a positive constant and the notation ${}^{{\prime} }$ denotes the derivatives with respect to x. For the equilibrium configuration, one can obtain ${\tau }^{{\prime} }=0$, which means that τ = B = constant. Substituting the relation into equation (55) yields
$\begin{eqnarray}P(v,\widehat{T})+A{v}^{{\prime\prime} }=B,\qquad -\infty \lt x\lt \infty ,\end{eqnarray}$
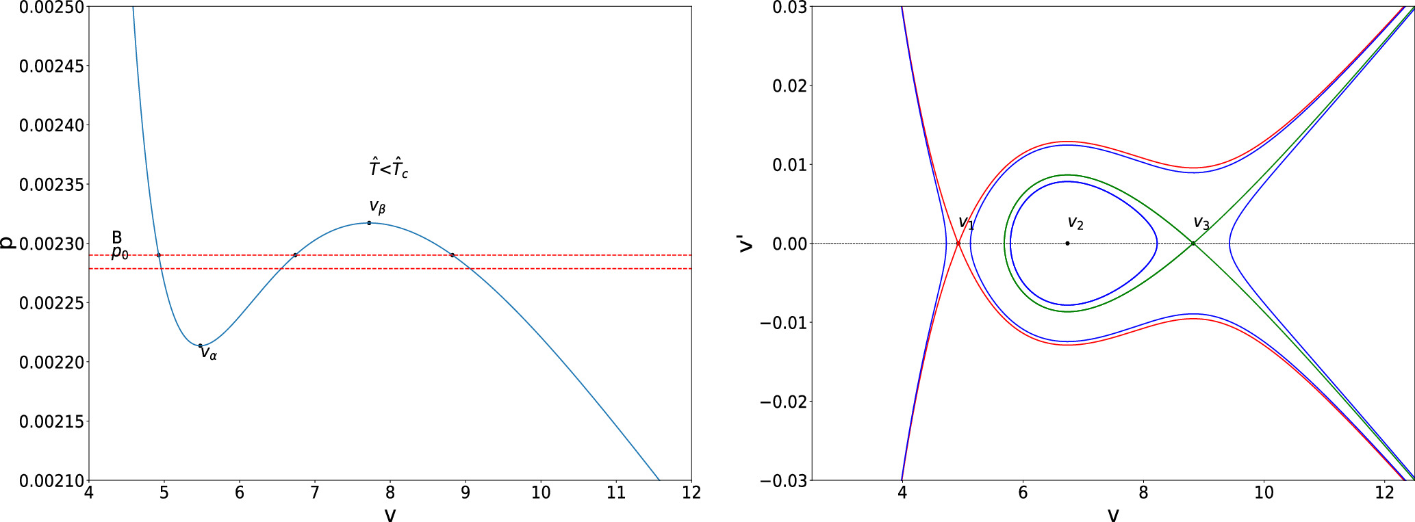
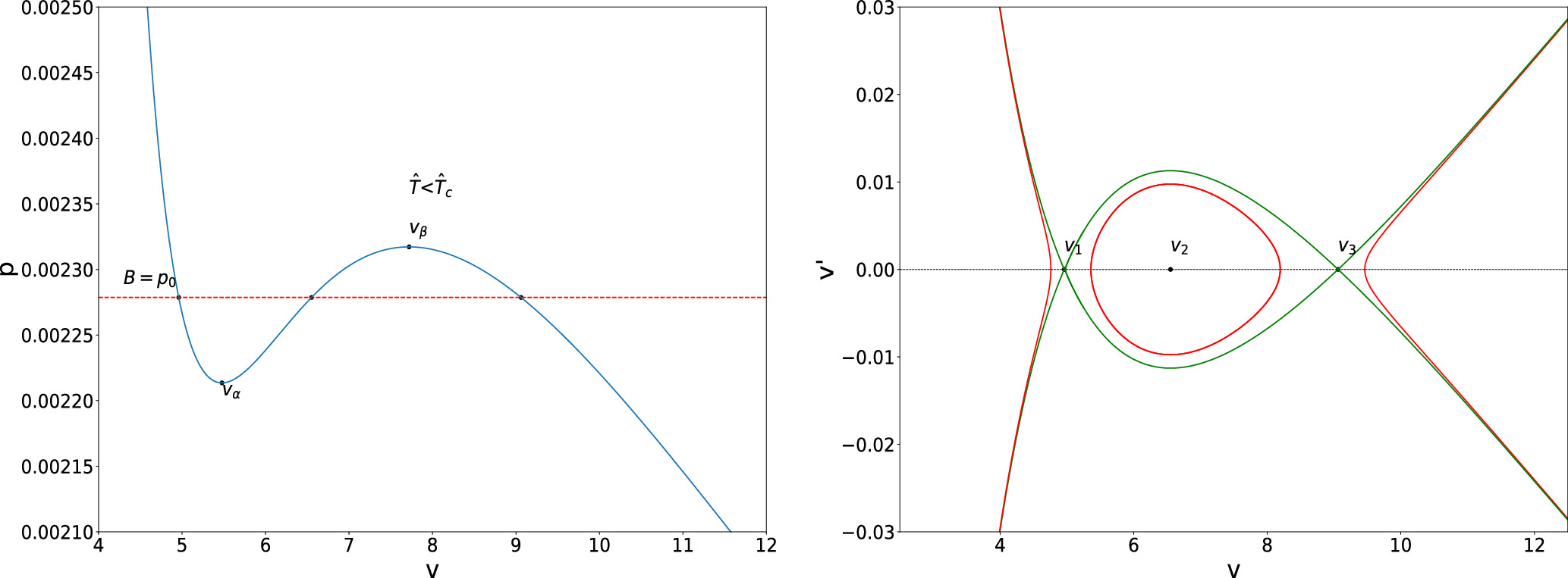
where B is the ambient pressure as ∣x∣ → . We first discuss the unperturbed system with $\widehat{T}={\widehat{T}}_{0}$. For any fixed ${\widehat{T}}_{0}\lt {\widehat{T}}_{c}$, equation (56) will yield three different types of portraits in the $v-{v}^{{\prime} }$ phase portraits as shown in figures 79. The constant B is in the range ${P}_{0}\lt B\lt P({v}_{\beta },{\widehat{T}}_{0})$, one can find that there is a homoclinic orbit connecting the saddle point v = v3 to itself. Similarly, as $P({v}_{\alpha },{\widehat{T}}_{0})\lt B\lt {P}_{0}$, there also exists a homoclinic orbit connecting v1 to itself. However, B = P0, there is a heteroclinic orbit connecting v1 with v3. After adding the perturbation, it is convenient for us to depict the chaotic behavior by using the Melnikov method for these orbits. One can find that dynamical equation (56) becomes
Figure 7. For ${P}_{0}\lt B\lt P({v}_{\beta },{\widehat{T}}_{0})$, P − v diagram and $v-{v}^{{\prime} }$ phase portrait. A homoclinic orbit connecting v3 to itself (the green line).
Figure 8. For $P({v}_{\alpha },{\widehat{T}}_{0})\lt B\lt {P}_{0}$, P − v diagram and $v-{v}^{{\prime} }$ phase portrait. A homoclinic orbit connecting v1 to itself (the red line).
Figure 9. For B = P0, P − v diagram and $v-{v}^{{\prime} }$ phase portrait. A heteroclinic orbit connecting v1 with v3 (the green line).
$\begin{eqnarray}\begin{array}{rcl}A{v}^{{\prime\prime} } & + & P(v,{\widehat{T}}_{0})+\frac{\epsilon \cos px}{v}\\ & & -\,\frac{48{J}^{2}(1+2\pi {\widehat{T}}_{0}v)\epsilon \cos px}{{v}^{5}{(1+\pi {\widehat{T}}_{0}v)}^{3}}=B.\end{array}\end{eqnarray}$
Thus, the Melnikov function in this case can be simplified as
$\begin{eqnarray}M({x}_{0})\equiv -{{\rm{\Theta }}}_{1}\cos p{x}_{0}+{{\rm{\Gamma }}}_{1}\sin p{x}_{0},\end{eqnarray}$
with
$\begin{eqnarray}\begin{array}{rcl}{{\rm{\Theta }}}_{1} & = & {\displaystyle \int }_{-\infty }^{\infty }\left\{\frac{{v}_{0}^{{\prime} }(x-{x}_{0})\cos px}{{v}_{0}(x-{x}_{0})}\right.\\ & & \left.+\frac{48{J}^{2}(1+2\pi {\widehat{T}}_{0}{v}_{0})\cos px}{A{[{v}_{0}(x-{x}_{0})]}^{5}{(1+\pi {\widehat{T}}_{0}[{v}_{0}(x-{x}_{0})])}^{3}}\right\}{\rm{d}}x,\end{array}\end{eqnarray}$
$\begin{eqnarray}\begin{array}{rcl}{{\rm{\Gamma }}}_{1} & = & {\displaystyle \int }_{-\infty }^{\infty }\left\{\frac{{v}_{0}^{{\prime} }(x-{x}_{0})\sin px}{{v}_{0}(x-{x}_{0})}\right.\\ & & \left.+\frac{48{J}^{2}(1+2\pi {\widehat{T}}_{0}{v}_{0})\sin px}{A{[{v}_{0}(x-{x}_{0})]}^{5}{(1+\pi {\widehat{T}}_{0}[{v}_{0}(x-{x}_{0})])}^{3}}\right\}{\rm{d}}x.\end{array}\end{eqnarray}$
If Θ1 = 0 and Γ1 = 0, M(x0) is equal to zero; if Θ1 ≠ 0 and Γ1 = 0, M(x0) has a simple zero at px0 = (2k + 1)π/2 with $k\in {\mathbb{Z}}$; If Θ1 = 0 and Γ1 ≠ 0, M(x0) has a simple zero at px0 =  with $k\in {\mathbb{Z}}$; If Θ1 ≠ 0 and Γ1 ≠ 0, M(x0) has a simple zero at $p{x}_{0}=\arctan ({{\rm{\Theta }}}_{1}/{{\rm{\Gamma }}}_{1})$. Therefore, the Melnikov function possesses simple zeros in any instances. That is to say, there will always be thermal chaos in the equilibrium configuration of the Kerr-AdS black hole flow under the supposed spatial perturbation. In figures 1012, the time evolution of equation (57) is numerically plotted in the $v-{v}^{{\prime} }$ plane.
Figure 10. Portrait of the spatial perturbation equation (57) in $v-{v}^{{\prime} }$ phase plane for ${P}_{0}\lt B\lt P({v}_{\beta },{\widehat{T}}_{0})$.
Figure 11. Portrait of the spatial perturbation equation (57) in $v-{v}^{{\prime} }$ phase plane for $P({v}_{\alpha },{\widehat{T}}_{0})\lt B\lt {P}_{0}$.
Figure 12. Portrait of the spatial perturbation equation (57) in $v-{v}^{{\prime} }$ phase plane for B = P0.

4. Chaos on the (${\widehat{{\rm{\Omega }}}}_{H}$,J) section in the modified thermodynamics of Kerr-AdS black holes flow under thermal perturbations

In this section, we study the chaotic behavior on the (${\widehat{{\rm{\Omega }}}}_{H}$,J) section in the extended phase space of modified thermodynamics of Kerr-AdS black hole under two types of thermal perturbations.

4.1. Temporal chaos in the spinodal region

On the (${\widehat{{\rm{\Omega }}}}_{H}$, J) section, the equation (26) becomes
$\begin{eqnarray}{x}_{tt}=-{\widehat{{\rm{\Omega }}}}_{H}{(J,\widehat{T})}_{M}+\epsilon s{\mu }_{0}{u}_{MM}-A{s}^{2}{v}_{MMM}.\end{eqnarray}$
Expanding ${\widehat{{\rm{\Omega }}}}_{H}(J,\widehat{T})$ around the equilibrium point ${\widehat{{\rm{\Omega }}}}_{H}({J}_{0},{\widehat{T}}_{0})$, we have
$\begin{eqnarray}\begin{array}{rcl}{\widehat{{\rm{\Omega }}}}_{H}(J,\widehat{T}) & = & {\widehat{{\rm{\Omega }}}}_{H}({J}_{0},{\widehat{T}}_{0})+{({\partial }_{\widehat{J}}{\widehat{{\rm{\Omega }}}}_{H})}_{\widehat{T}}{| }_{0}({J}_{0},{\widehat{T}}_{0})(J-{J}_{0})\\ & & +{({\partial }_{\widehat{T}}{\widehat{{\rm{\Omega }}}}_{H})}_{J}{| }_{0}({J}_{0},{\widehat{T}}_{0})(\widehat{T}-{\widehat{T}}_{0})\\ & & +\frac{1}{2}{({\partial }_{\widehat{T}}^{2}{\widehat{{\rm{\Omega }}}}_{H})}_{J}{| }_{0}({J}_{0},{\widehat{T}}_{0}){(\widehat{T}-{\widehat{T}}_{0})}^{2}\\ & & +{\left({\partial }_{\widehat{T}}{({\partial }_{J}{\widehat{{\rm{\Omega }}}}_{H})}_{\widehat{T}}\right)}_{J}{| }_{0}({J}_{0},{\widehat{T}}_{0})(\widehat{T}-{\widehat{T}}_{0})(J-{J}_{0})\\ & & +\frac{1}{6}{({\partial }_{\widehat{T}}^{3}{\widehat{{\rm{\Omega }}}}_{H})}_{J}{| }_{0}({J}_{0},{\widehat{T}}_{0}){(\widehat{T}-{\widehat{T}}_{0})}^{3}\\ & & +\frac{1}{6}{({\partial }_{J}^{3}{\widehat{{\rm{\Omega }}}}_{H})}_{\widehat{T}}{| }_{0}({J}_{0},{\widehat{T}}_{0}){(J-{J}_{0})}^{3}\\ & & +\frac{1}{2}{\left({\partial }_{\widehat{T}}^{2}{({\partial }_{J}{\widehat{{\rm{\Omega }}}}_{H})}_{\widehat{T}}\right)}_{J}{| }_{0}({J}_{0},{\widehat{T}}_{0}){(\widehat{T}-{\widehat{T}}_{0})}^{2}(J-{J}_{0})\\ & & +\frac{1}{2}{\left({\partial }_{\widehat{T}}{({\partial }_{J}^{2}{\widehat{{\rm{\Omega }}}}_{H})}_{\widehat{T}}\right)}_{J}{| }_{0}({J}_{0},{\widehat{T}}_{0})(\widehat{T}-{\widehat{T}}_{0}){(J-{J}_{0})}^{2},\end{array}\end{eqnarray}$
The absence of ${({\partial }_{J}^{2}{\widehat{{\rm{\Omega }}}}_{H})}_{\widehat{T}}{| }_{0}({J}_{0},{\widehat{T}}_{0})$ is attributed to a fact that the thermodynamics system (15)–(17) satisfies $\frac{{\partial }^{2}{\widehat{{\rm{\Omega }}}}_{H}(J,{\widehat{T}}_{0})}{\partial {J}^{2}}=0$ at the inflection point J = J0. Based on the aforementioned similar method, the dynamical equation (26) can be further written as
$\begin{eqnarray}\begin{array}{rcl}\dot{x} & = & u,\\ \dot{u} & = & ({({\partial }_{\widehat{J}}{\widehat{{\rm{\Omega }}}}_{H})}_{\widehat{T}}-A{s}^{2})x+\epsilon ({({\partial }_{\widehat{T}}{\widehat{{\rm{\Omega }}}}_{H})}_{J}\\ & & +\frac{3{\left({\partial }_{\widehat{T}}{({\partial }_{J}^{2}{\widehat{{\rm{\Omega }}}}_{H})}_{\widehat{T}}\right)}_{J}}{8}{x}^{2})\delta \cos \omega t+\frac{{({\partial }_{J}^{3}{\widehat{{\rm{\Omega }}}}_{H})}_{\widehat{T}}}{8}{x}^{3}-\epsilon {\mu }_{0}su\\ & & +\frac{3{\left({\partial }_{\widehat{T}}{({\partial }_{J}^{2}{\widehat{{\rm{\Omega }}}}_{H})}_{\widehat{T}}\right)}_{J}}{8}{\epsilon }^{2}{(\delta \cos \omega t)}^{2}x\\ & & +\frac{{({\partial }_{\widehat{T}}^{3}{\widehat{{\rm{\Omega }}}}_{H})}_{J}}{8}{\epsilon }^{3}{(\delta \cos \omega t)}^{3}.\end{array}\end{eqnarray}$
In the case without thermal perturbation (i.e., ε = 0), one can find an analytical solution for the equation (31)
$\begin{eqnarray}{z}_{0}(t)=\left(\begin{array}{c}{x}_{0}(t)\\ {u}_{0}(t))\\ \end{array}\right)=\left(\begin{array}{c}\frac{\pm 4{b}_{2}}{{(-{({\partial }_{J}^{3}{\widehat{{\rm{\Omega }}}}_{H})}_{\widehat{T}})}^{1/2}}{\rm{{\rm{sech}} }}({{\rm{b}}}_{2}{\rm{t}})\\ \frac{\mp 4{b}_{2}^{2}}{{(-{({\partial }_{J}^{3}{\widehat{{\rm{\Omega }}}}_{H})}_{\widehat{T}})}^{1/2}}{\rm{{\rm{sech}} }}({{\rm{b}}}_{2}{\rm{t}}){\rm{\tanh }}({{\rm{b}}}_{2}{\rm{t}}))\\ \end{array}\right).\end{eqnarray}$
Here ${b}_{2}^{2}\equiv \left({({\partial }_{J}{\widehat{{\rm{\Omega }}}}_{H})}_{\widehat{T}})-A{s}^{2}\right)$. It is a homoclinic orbit which joins a saddle equilibrium point to itself. Solution (64) owns the two branches, which corresponds to two wings of butterfly-like orbit shown in figure 13, respectively. Under the time-periodic thermal perturbation (27) (i.e., ε ≠ 0), the above homoclinic orbit may break so that the possible chaos could appear in this system. The existence of chaos is determined by the Melnikov function, which has a form
$\begin{eqnarray}\begin{array}{rcl}M({t}_{0}) & = & {\displaystyle \int }_{-\infty }^{\infty }{\rm{d}}t\frac{4{b}_{2}^{2}}{{(-{({\partial }_{J}^{3}{\widehat{{\rm{\Omega }}}}_{H})}_{\widehat{T}})}^{1/2}}\frac{\delta \cos \omega t\,{\rm{\sinh }}\,{b}_{2}(t-{t}_{0})}{{{\rm{\cosh }}}^{2}{b}_{2}(t-{t}_{0})}\\ & & \times \left[\frac{6{b}_{2}^{2}{\left({\partial }_{\widehat{T}}{({\partial }_{J}^{2}{\widehat{{\rm{\Omega }}}}_{H})}_{\widehat{T}}\right)}_{J}}{{({\partial }_{J}^{3}{\widehat{{\rm{\Omega }}}}_{H})}_{\widehat{T}}}{{\rm{{\rm{sech}} }}}^{2}{b}_{2}(t-{t}_{0})--{({\partial }_{\widehat{T}}{\widehat{{\rm{\Omega }}}}_{H})}_{J}\right]\\ & & +{\displaystyle \int }_{-\infty }^{\infty }{\rm{d}}t\frac{16{\mu }_{0}s{b}_{2}^{4}}{{({\partial }_{J}^{3}{\widehat{{\rm{\Omega }}}}_{H})}_{\widehat{T}}}{{\rm{{\rm{sech}} }}}^{2}{b}_{2}(t-{t}_{0}){{\rm{\tanh }}}^{2}{b}_{2}(t-{t}_{0}).\end{array}\end{eqnarray}$
Figure 13. Homoclinic orbit of the unperturbed equations with ${\widehat{T}}_{0}=0.038\lt {\widehat{T}}_{c}$ on the (${\widehat{{\rm{\Omega }}}}_{H}$, J) section of the Kerr-AdS black hole. We set l = 1.
With the similar calculations, the Melnikov function can be further expressed as
$\begin{eqnarray}M({t}_{0})=\delta \omega {{K}}_{1}\sin \omega {t}_{0}+{\mu }_{0}s{{L}}_{1},\end{eqnarray}$
with
$\begin{eqnarray}\begin{array}{rcl}{{K}}_{1} & = & \frac{8\pi }{(-{({({\partial }_{J}^{3}{\widehat{{\rm{\Omega }}}}_{H})}_{\widehat{T}})}^{1/2}}\left[\Space{0ex}{3.55ex}{0ex}{({\partial }_{\widehat{T}}{\widehat{{\rm{\Omega }}}}_{H})}_{J}\right.\\ & & \left.-\frac{{\left({\partial }_{\widehat{T}}{({\partial }_{J}^{2}{\widehat{{\rm{\Omega }}}}_{H})}_{\widehat{T}}\right)}_{J}}{{({\partial }_{J}^{3}{\widehat{{\rm{\Omega }}}}_{H})}_{\widehat{T}}}({\omega }^{2}+{b}_{2}^{2})\right]\frac{{\rm{\exp }}(\frac{\pi \omega }{2{b}_{2}})}{1+{\rm{\exp }}(\frac{\pi \omega }{{b}_{2}})},\\ {{L}}_{1} & = & \frac{32{b}_{2}^{3}}{3{({\partial }_{J}^{3}{\widehat{{\rm{\Omega }}}}_{H})}_{\widehat{T}}}.\end{array}\end{eqnarray}$
The coefficients K1 and L1 are depend on the thermodynamics pressure P in this case. After a simple analysis, one can find that M(t0) has a simple zero if the condition
$\begin{eqnarray}\delta \geqslant {\delta }_{c}^{{\rm{\Omega }}J}\equiv \left|\frac{s{\mu }_{0}{{L}}_{1}}{\delta \omega {{K}}_{1}}\right|,\end{eqnarray}$
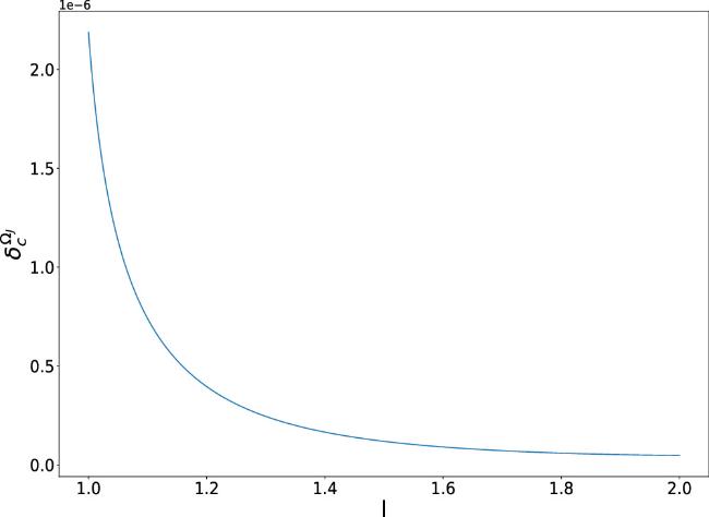
is satisfied. In figure 14, we plot the evolution of the equations of motion (63) numerically. It can be seen that the trajectories exhibit chaotic behaviors if $\delta \gt {\delta }_{c}^{{\rm{\Omega }}J}$, otherwise the perturbation system still keeps the two branches as before. From equation (68), one can know that the critical value ${\delta }_{c}^{{\rm{\Omega }}J}$ depends on the cosmological parameter l. Figure 15 shows that ${\delta }_{c}^{{\rm{\Omega }}J}$ is decreasing with l, which means a larger l values lower the threshold for chaos.
Figure 14. Temporal evolution in x − u plane in the specific temperature ${\widehat{T}}_{0}=0.249291\gt {\widehat{T}}_{c}$: (a) δ = 2.257 × 10−7 < δc; (b) δ = 0.3 > δc. Parameters are set as ω = 0.01, μ0 = 0.1, l = 1, A = 0.2, s = 0.001.
Figure 15. Dependence of the critical value $\delta \lt {\delta }_{c}^{{\rm{\Omega }}J}$ about the cosmological parameter l.

4.2. Spatial chaos

Based on a small periodic perturbation (54), one can find that the dynamical equation (56) becomes
$\begin{eqnarray}A{v}^{{\prime\prime} }+{\widehat{{\rm{\Omega }}}}_{H}(J,{\widehat{T}}_{0})+\frac{\partial {\widehat{{\rm{\Omega }}}}_{H}}{{\partial }_{\widehat{T}}}{| }_{J}(J,{\widehat{T}}_{0})\epsilon \cos px={B}_{1}.\end{eqnarray}$
This second order differential equation can be changed into two first-order differential equations
$\begin{eqnarray}\begin{array}{rcl}{v}^{{\prime} } & = & u,\\ {u}^{{\prime} } & = & \frac{1}{A}[{B}_{1}-{\widehat{{\rm{\Omega }}}}_{H}(J,{\widehat{T}}_{0})]-\frac{1}{A}\frac{\partial {\widehat{{\rm{\Omega }}}}_{H}}{\partial \widehat{T}}{| }_{J}(J,{\widehat{T}}_{0})\epsilon \cos px.\end{array}\end{eqnarray}$
For equation (69), the general solution depicting the homoclinic or heteroclinic orbit can be expressed as
$\begin{eqnarray}z=\left[\begin{array}{c}{J}_{0}(x-{x}_{0})\\ {u}_{0}(x-{x}_{0})\end{array}\right],\end{eqnarray}$
and the expression of the f(z(x − x0)) and g(z(x − x0x)) functions becomes
$\begin{eqnarray}f(z(x-{x}_{0}))=\left[\begin{array}{c}{u}_{0}(x-{x}_{0})\\ \frac{{B}_{1}}{A}-\frac{{\widehat{{\rm{\Omega }}}}_{H}({J}_{0}(x-{x}_{0}),{\widehat{T}}_{0})}{A}\end{array}\right],\end{eqnarray}$
$\begin{eqnarray}g(z(x-{x}_{0}),x)=\left[\begin{array}{c}0\\ -\frac{\frac{\partial {\widehat{{\rm{\Omega }}}}_{H}}{\partial \widehat{T}}{| }_{J}({J}_{0}(x-{x}_{0}),{\widehat{T}}_{0})\cos px}{A}\end{array}\right].\end{eqnarray}$
Thus, the Melnikov function on the (${\widehat{{\rm{\Omega }}}}_{H},J$) section can be presented as
$\begin{eqnarray}\begin{array}{rcl}M({x}_{0}) & = & {\displaystyle \int }_{-\infty }^{\infty }{f}^{T}[{z}_{0}(t-{t}_{0})]{\boldsymbol{J}}g[{z}_{0}(t-{t}_{0})]{\rm{d}}x\\ & = & {\displaystyle \int }_{-\infty }^{\infty }{v}_{0}^{{\prime} }(x-{x}_{0})\frac{\partial {\widehat{{\rm{\Omega }}}}_{H}}{\partial \widehat{T}}{| }_{J}({J}_{0}(x-{x}_{0}),{\widehat{T}}_{0})\cos px{\rm{d}}x,\end{array}\end{eqnarray}$
Introducing the change of variable R = x − x0, equation (74) becomes
$\begin{eqnarray}\begin{array}{rcl}M({x}_{0}) & = & {\displaystyle \int }_{-\infty }^{\infty }{v}_{0}^{{\prime} }(R)\frac{\partial {\widehat{{\rm{\Omega }}}}_{H}}{\partial \widehat{T}}{| }_{J}({J}_{0}R,{\widehat{T}}_{0})\cos p(R+{x}_{0}){\rm{d}}R\\ & = & {\displaystyle \int }_{-\infty }^{\infty }{v}_{0}^{{\prime} }(R)\frac{\partial {\widehat{{\rm{\Omega }}}}_{H}}{\partial \widehat{T}}{| }_{J}({J}_{0}R,{\widehat{T}}_{0})\\ & & \times \left\{\cos pR\cos p{x}_{0}-\sin pR\sin p{x}_{0}\right\}{\rm{d}}R\\ & = & -{{\rm{\Theta }}}_{2}\cos p{x}_{0}+{{\rm{\Gamma }}}_{2}\sin p{x}_{0},\end{array}\end{eqnarray}$
with
$\begin{eqnarray}{{\rm{\Theta }}}_{2}={\int }_{-\infty }^{\infty }{v}_{0}^{{\prime} }(R)\frac{\partial {\widehat{{\rm{\Omega }}}}_{H}}{\partial \widehat{T}}{| }_{J}({J}_{0}R,{\widehat{T}}_{0})\cos pR{\rm{d}}R,\end{eqnarray}$
$\begin{eqnarray}{{\rm{\Gamma }}}_{2}={\int }_{-\infty }^{\infty }{v}_{0}^{{\prime} }(R)\frac{\partial {\widehat{{\rm{\Omega }}}}_{H}}{\partial \widehat{T}}{| }_{J}({J}_{0}R,{\widehat{T}}_{0})\sin pR{\rm{d}}R.\end{eqnarray}$
Hence, whatever the vales of Θ2 and Γ2, the function M(x0) has simple zero, which implies the existence of thermal chaos in the equilibrium configuration of the Kerr-AdS black hole flow under the supposed spatial perturbation. Portrait of the spatial perturbation dynamical system (70) in $J-{J}^{{\prime} }$ phase plane are presented in figures 1618.
Figure 16. Portrait of the spatial perturbation dynamical system (70) in $J-{J}^{{\prime} }$ phase plane for ${\widehat{{\rm{\Omega }}}}_{H}({J}_{0},{\widehat{T}}_{0})\lt {B}_{1}\lt {\widehat{{\rm{\Omega }}}}_{H}({J}_{\beta },{\widehat{T}}_{0})$.
Figure 17. Portrait of the spatial perturbation dynamical system (70) in $J-{J}^{{\prime} }$ phase plane for ${\widehat{{\rm{\Omega }}}}_{H}({J}_{\alpha },{\widehat{T}}_{0})\lt {B}_{1}\lt {\widehat{{\rm{\Omega }}}}_{H}({J}_{0},{\widehat{T}}_{0})$.
Figure 18. Portrait of the spatial perturbation dynamical system (70) in $J-{J}^{{\prime} }$ phase plane for ${B}_{1}={\widehat{{\rm{\Omega }}}}_{H}({J}_{0},{\widehat{T}}_{0})$.

5. Conclusions

We have investigated the thermal chaos in the extended phase space of the modified thermodynamics of Kerr-AdS black holes using the Melnikov method. Consistent with the findings obtained in [9], our analysis confirms that chaotic behavior inevitably arises in the unstable spinodal region, regardless of the perturbation type. We calculated the explicit expressions of the critical perturbation amplitude ${\delta }_{c}^{Pv}$ dependent on the angular momentum parameter a for the (Pv) section and ${\delta }_{c}^{{\rm{\Omega }}J}$ dependent on the cosmological parameter l for the $({\widehat{{\rm{\Omega }}}}_{H},J)$ section. For temporal perturbations in the (Pv) section, we find that ${\delta }_{c}^{Pv}$ decreases monotonically with the angular momentum parameter a, indicating that rapidly rotating black holes are more susceptible to chaotic dynamics. Similarly, in the $({\widehat{{\rm{\Omega }}}}_{H},J)$ section, the critical amplitude ${\delta }_{c}^{{\rm{\Omega }}J}$ varies with the cosmological parameter $l=\sqrt{-3/{\rm{\Lambda }}}$ with larger l values lowering the threshold for chaos. These quantitative relations provide a clear criterion for predicting when chaotic behavior will emerge under periodic thermal perturbations. In contrast, for spatially periodic perturbations, chaos persists in both sections irrespective of the perturbation amplitude, reinforcing the universality of chaotic dynamics in the spinodal region.

The authors would like to thank Prof. Xiaoning Wu and Prof. Naqing Xie for the insightful discussions and valuable comments on the manuscript. QL and XZ are supported by the special foundation for Guangxi Ba Gui Scholars and Junwu Scholars of Guangxi University. XH is supported by the National Natural Science Foundation of China (Grant No. 12475049).

1
Sprott J 2003 Chaos and Time-Series Analysis Oxford Oxford University Press

2
Ott E 2002 Chaos in Dynamical Systems Cambridge Cambridge University Press

3
Brown R, Chua L 1996 Clarifying chaos: examples and counterexamples Int. J. Bifurc. Chaos 6 219

DOI

4
Brown R, Chua L 1998 Clarifying chaos II: Bernoulli chaos, zero Lyapunov exponents and strange attractors Int. J. Bifurc. Chaos 8 1

DOI

5
Bombelli L, Calzetta E 1992 Chaos around a black hole Class. Quantum Grav. 9 2573

DOI

6
Letelier P, Vieira W 1997 Chaos in black holes surrounded by gravitational waves Class. Quantum Grav. 14 1249

DOI

7
Hanan W, Radu E 2007 Chaotic motion in multi-black hole spacetimes and holographic screens Mod. Phys. Lett. A 22 399

DOI

8
Witzany V, Semerak O, Sukova P 2015 Free motion around black holes with discs or rings: between integrability and chaos-IV Mon. Not. Roy. Astron. Soc. 451 1770

DOI

9
Slemrod M, Marsden J 1985 Temporal and spatial chaos in a van der Waals fluid due to periodic thermal fluctuations Adv. Appl. Math. 6 135

DOI

10
Melnikov V 1963 On the stability of the center for time periodic perturbations Trans. Moscow Math. Soc. 12 1

11
Bekenstein J 1973 Black holes and entropy Phys. Rev. D 7 2333

DOI

12
Hawking S 1975 Particle creation by black holes Commum. Math. Phys. 43 199

DOI

13
Hawking S, Page D 1983 Thermodynamics of black holes in anti-de Sitter space Commun. Math. Phys. 87 577

DOI

14
Gunasekaran S, Kubizňák D, Mann R 2012 Extended phase space thermodynamics for charged and rotating black holes and Born–Infeld vacuum polarization J. High Energy Phys. 11 110

DOI

15
Banerjee R, Roychowdhury D 2012 Critical behavior of Born–Infeld AdS black holes in higher dimensions Phys. Rev. D 85 104043

DOI

16
Banerjee R, Roychowdhury D 2012 Critical phenomena in Born–Infeld AdS black holes Phys. Rev. D 85 044040

DOI

17
Wei S, Liu Y 2013 Critical phenomena and thermodynamic geometry of charged Gauss–Bonnet AdS black holes Phys. Rev. D 87 044014

DOI

18
Hendi S, Vahidinia M 2013 Extended phase space thermodynamics and P-V criticality of black holes with a nonlinear source Phys. Rev. D 88 084045

DOI

19
Chabab M 2018 Chaos in charged AdS black hole extended phase space Phys. Lett. B 781 316

DOI

20
Mahish S, Chandrasekhar B 2019 Chaos in charged Gauss–Bonnet AdS black holes in extended phase space Phys. Rev. D 99 106012

DOI

21
Chen Y, Li H, Zhang S J 2019 Chaos in Born–Infeld-AdS black hole within extended phase space Gen. Rel. Grav. 51 134

DOI

22
Dai C, Chen S, Jing J 2020 Thermal chaos of a charged dilaton-AdS black hole in the extended phase space Eur. Phys. J. C 80 245

DOI

23
Wang T, Wang X, Liu W 2023 Thermal chaos of Bardeen-AdS black hole and effects of quintessence dark energy J. Beijing Norm. Univ., Nat. Sci. 59 906

DOI

24
Tang B 2021 Temporal and spatial chaos in the Kerr-AdS black hole in an extended phase space Chin. Phys. C 45 055101

DOI

25
Gao Y, Di Z, Gao S 2024 General mass formulas for charged Kerr-AdS black holes Phys. Scr. 99 095022

DOI

26
Liu Q, Wu X, Zhang X 2025 Phase transition in modified thermodynamics of Kerr-AdS black holes Chin. Phys. C 49 015106

27
Tsai Y, Wu X, Yang Y 2012 Phase structure of the Kerr-AdS black hole Phys. Rev. D 85 044005

DOI

28
Kubizňák D, Mann R 2012 P-V criticality of charged AdS black holes Phys. Rev. D 84 024037

DOI

29
Reichl R E 1980 A Modern Course in Statistical Physics Austin, TX University of Texas Press

Outlines

/