Welcome to visit Communications in Theoretical Physics,
Gravitation Theory, Astrophysics and Cosmology

Pre-Big-Bang cosmology meets gravitational wave astronomy: constraints from advanced LIGO and advanced Virgo’s first three observing runs

  • Qin Tan 1, 2 ,
  • Zu-Cheng Chen , 1, 2, ,
  • You Wu , 3, ,
  • Lang Liu , 4,
Expand
  • 1Department of Physics, Key Laboratory of Low Dimensional Quantum Structures and Quantum Control of Ministry of Education, Synergetic Innovation Center for Quantum Effects and Applications, Hunan Normal University, Changsha 410081, China
  • 2Institute of Interdisciplinary Studies, Hunan Normal University, Changsha 410081, China
  • 3College of Mathematics and Physics, Hunan University of Arts and Science, Changde 415000, China
  • 4Faculty of Arts and Sciences, Beijing Normal University, Zhuhai 519087, China

Authors to whom any correspondence should be addressed.

Received date: 2025-08-18

  Revised date: 2025-09-23

  Accepted date: 2025-09-23

  Online published: 2025-10-14

Copyright

© 2025 Institute of Theoretical Physics CAS, Chinese Physical Society and IOP Publishing. All rights, including for text and data mining, AI training, and similar technologies, are reserved.
This article is available under the terms of the IOP-Standard License.

Abstract

We search for the stochastic gravitational-wave background (SGWB) predicted by pre-Big-Bang (PBB) cosmology using data from the first three observing runs of Advanced LIGO and Advanced Virgo. PBB cosmology proposes an alternative to cosmic inflation where the Universe evolves from a weak-coupling, low-curvature state to the hot Big Bang through a high-curvature bounce phase, predicting a distinctive SGWB spectrum. We perform a Bayesian analysis of the cross-correlation data to constrain the model parameters characterizing the PBB spectrum. We find no evidence for a PBB-induced SGWB, with a Bayes factor of 0.03 between the PBB and noise-only model, strongly favoring the noise-only hypothesis. Our analysis establishes a lower bound β ≳ −0.19 at 95% confidence level, which is compatible with the theoretical requirement β ≥ 0 for a smooth bounce transition. While we do not detect a signal, our constraints remain consistent with the basic theoretical framework of PBB cosmology, demonstrating the potential of gravitational-wave observations to test early Universe theories.

Cite this article

Qin Tan , Zu-Cheng Chen , You Wu , Lang Liu . Pre-Big-Bang cosmology meets gravitational wave astronomy: constraints from advanced LIGO and advanced Virgo’s first three observing runs[J]. Communications in Theoretical Physics, 2026 , 78(2) : 025408 . DOI: 10.1088/1572-9494/ae0aba

1. Introduction

The detection of gravitational waves (GWs) by Advanced LIGO [1] and Advanced Virgo [2] has ushered in a new era of observational astronomy [35]. GW observations have not only opened up a novel window to study the Universe, providing valuable insights into the physics of compact objects such as black holes and neutron stars, but have also served as a powerful tool to test the validity of general relativity in the strong-field regime. In addition to individual, high-amplitude GW events originating from merging compact binaries, the superposition of numerous weaker, unresolved GW signals can form a stochastic gravitational-wave background (SGWB). The study of SGWBs can yield crucial information about the properties and distribution of their sources, encompassing both astrophysical and cosmological origins [6, 7].
Astrophysical contributions to the SGWB arise from a variety of sources, including merging compact binaries and core-collapse supernovae [8, 9]. On the other hand, cosmological sources are associated with various physical processes in the early Universe, such as cosmic phase transitions [1012], scalar-induced GWs [1320], cosmic strings [2124], cosmic domain walls [25, 26], and primordial density perturbations during inflation [2729]. These cosmological sources are isotropic and predicted to generate SGWBs with distinct spectral features, which could provide valuable insights into the physics of the early Universe. However, it is important to note that these sources are not entirely beyond the framework of general relativity, which may limit our understanding of SGWBs in the context of quantum gravity.
The primordial Universe, characterized by its extremely high energy scale, serves as a natural laboratory for studying quantum gravity. Among the existing theories of quantum gravity, string theory has garnered significant attention due to its potential to provide a unified description of all fundamental forces [30, 31]. String theory postulates that the fundamental building blocks of the Universe are tiny, vibrating strings of energy, which can give rise to the observed particles and forces [32, 33]. String cosmology, which applies the principles of string theory to the study of the early Universe, offers possible solutions to long-standing cosmological problems, such as the trans-Planckian problem [34] and the Big Bang singularity [35, 36]. One of the most iconic scenarios in string cosmology is the pre-Big-Bang (PBB) scenario [3745], which is based on the underlying duality symmetries of string theory and has emerged as a compelling framework for generating SGWBs [46]. This scenario predicts a cosmological phase of growing spacetime curvature and accelerated evolution, known as ‘superinflation’ [47] followed by a non-singular transition to the standard radiation-dominated regime. As a result, a SGWB with a blue-tilted spectrum is naturally produced [48, 49]. This distinctive spectral shape could potentially distinguish the PBB scenario from other cosmological models, such as standard slow-roll inflation [50].
Recent studies [51, 52] have investigated the compatibility of the PBB scenario with the stochastic signal detected by the North American Nanohertz Observatory for Gravitational Waves (NANOGrav) and concluded that the current formulation of the PBB model cannot adequately account for the observed data. These contrasting results highlight the need for further investigation into the viability of the PBB scenario in light of the latest observational evidence. While previous studies [51, 52] focused on testing the PBB model against pulsar timing array (PTA) observations in the nanohertz frequency band, the present work extends this analysis to the significantly higher frequency band accessible to ground-based GW detectors. This multi-band approach is essential for comprehensively testing the PBB scenario, as the predicted SGWB spectrum spans many orders of magnitude in frequency, with different frequency ranges probing different epochs of the PBB evolution.
In this paper, we will use data from the first three observing runs of the LIGO–Virgo collaboration to constrain the parameters of the PBB model. Although the LIGO–Virgo collaboration has not yet detected an SGWB signal, they have determined an upper limit to its amplitude, which enables us to constrain various cosmological models. The rest of this paper is organized as follows. In section 2, we provide an overview of the PBB scenario and its predictions for the SGWB. In section 3, we outline the methodology for obtaining model parameter constraints using data from Advanced LIGO and Advanced Virgo. Finally, we summarize our findings and discuss the implications of our results in section 4.

2. SGWB from Pre-Big-Bang cosmology

In this section, we will briefly review the PBB scenario and its resulting SGWB. Due to the scale-factor duality of string cosmology [46], the evolution of our Universe should have a nearly mirror-symmetric phase of accelerated expansion preceding the decelerated expansion. This phase, referred to as the PBB scenario [37], provides a possible example of primordial tensor perturbations that peak at high frequencies and exhibit a blue-tilted spectrum at low frequencies. Here we review the derivation of SGWB. The spectral energy density of the SGWB present today inside our cosmic horizon can be written as:
$\begin{eqnarray}{{\rm{\Omega }}}_{{\rm\small{GW}}}(k,{\tau }_{0})=\frac{1}{{\rho }_{{\rm{crit}}}({\tau }_{0})}\frac{{\rm{d}}{\rho }_{{\rm\small{GW}}}}{{\rm{d}}{\mathrm{ln}}k},\end{eqnarray}$
where τ0 represents the current value of the conformal time, ${\rho }_{\rm{crit}\,}=3{M}_{\,\rm{Pl}}^{2}{H}^{2}$ is the critical energy density. Here we are concerned with the contribution to the SGWB of the cosmological amplification of perturbations of the metric tensor. For each mode k, the energy density is
$\begin{eqnarray}{\rm{d}}\rho ({\tau }_{0})=2k\langle {n}_{k}({\tau }_{0})\rangle \displaystyle \frac{{{\rm{d}}}^{3}k}{8{\pi }^{3}}=\displaystyle \frac{{k}^{4}}{{\pi }^{2}}\langle {n}_{k}({\tau }_{0})\rangle {\mathrm{ln}}k,\end{eqnarray}$
where ⟨nk(τ0)⟩ is the number density of gravitons produced at τ0. We can obtain ⟨nk(τ0)⟩ by solving the following evolution equation for the tensor mode hk [41]:
$\begin{eqnarray}{v}_{k}^{{\prime\prime} }+\left({k}^{2}-\displaystyle \frac{{\xi }^{^{\prime\prime} }}{\xi }\right){v}_{k}=0,\end{eqnarray}$
where vk = ξhk and ξ(τ) is called the ‘pump field’. It can be seen from the above equation that it determines the dynamics of the fluctuation hk. For the model chosen in this paper, the background is approximated as a sequence of five cosmic phases. The pumping field ξ is a simple power-law behavior like $\xi =({M}_{\,\rm{Pl}\,}/\sqrt{2})| \tau /{\tau }_{1}{| }^{\alpha }$ in each phase, where τ1 denotes the time at the end of the string phase. Then the solution hk of equation (3) can be expressed by the first and second kinds of Hankel functions ${H}_{\nu }^{(1)}$, ${H}_{\nu }^{(2)}$ as
$\begin{eqnarray}\begin{array}{rcl}{h}_{k}(\tau ) & = & {\left(\frac{2{\tau }_{1}}{{M}_{\,\rm{Pl}\,}^{2}}\right)}^{\frac{1}{2}}{\left|\frac{\tau }{{\tau }_{1}}\right|}^{\nu }\\ & & \times \left[{A}_{+}(k){H}_{\nu }^{(2)}(k\tau )+{A}_{-}(k){H}_{\nu }^{(1)}(k\tau )\right].\end{array}\end{eqnarray}$
Here, $\nu =\frac{1}{2}-\alpha $, A± are coefficients determined by the continuity of hk and ${h}_{k}^{{\prime} }$ in each phase and by imposing the condition as ${v}_{k}=(1/\sqrt{2k})\exp (-{\rm{i}}k\tau )$ for τ → −. Now, the number density ⟨nk(τ0)⟩ can be expressed as
$\begin{eqnarray}\langle {n}_{k}({\tau }_{0})\rangle =\frac{4}{\pi }| {A}_{-}(k){| }_{\tau ={\tau }_{0}}.\end{eqnarray}$
By combining the above equation with equations (1) and (2), we can get the the SGWB produced by the PBB scenario.
The model considered in this paper is divided into five phases by four transition (at τiτ1τστdτs). Here, τ1τστdτs correspond to the time at the end of the string phase, the beginning of a dust phase dominated by axion oscillations, the beginning of the post Big-Bang evolution, and the moment of transition from a low energy initial stage to a possible late attractor, respectively. In figure 1, we present the evolution of the Hubble radius H−1 and the scale factor a(τ) in the PBB model as they evolve with conformal time. We also mark the approximate times τ1τστdτs on the graph. In each of the above phases, the pump field has a simple power-law behavior. Specifically, The specific form of ξ is [41]
$\begin{eqnarray}\xi \sim \left\{\begin{array}{l}\frac{{M}_{\,\rm{Pl}\,}}{\sqrt{2}}{(-\tau )}^{1/2},\,\tau \lt -{\tau }_{s}\\ \frac{{M}_{\,\rm{Pl}\,}}{\sqrt{2}}{(-\tau )}^{\beta -1},\,-{\tau }_{s}\lt \tau \lt -{\tau }_{1}\\ \frac{{M}_{\,\rm{Pl}\,}}{\sqrt{2}}\tau ,\,-{\tau }_{1}\lt \tau \lt {\tau }_{\sigma }\\ \frac{{M}_{\,\rm{Pl}\,}}{\sqrt{2}}{\tau }^{2},\,{\tau }_{\sigma }\lt \tau \lt {\tau }_{d}\\ \frac{{M}_{\rm{Pl}\,}}{\sqrt{2}}\tau ,\,{\tau }_{d}\lt \tau \lt {\tau }_{\,\rm{0}}.\end{array}\right.\end{eqnarray}$
The parameter β has deep theoretical roots in string cosmology. From the definition $\beta \equiv \frac{{\rm{d}}{\mathrm{log}}\,{g}_{s}}{{\rm{d}}{\mathrm{log}}a}$, it represents the rate of growth of the four-dimensional string coupling gs with respect to the scale factor a. This coupling evolution is crucial for the transition from the dilaton-dominated phase to the string phase and eventually to the post-Big Bang era. According to the specific forms of the pump field above, we can now represent the energy density fraction spectrum of SGWB as [41, 45]
$\begin{eqnarray}{{\rm{\Omega }}}_{\,\rm{GW}\,}(f)=\left\{\begin{array}{l}{{\rm{\Omega }}}_{{\rm{PBB}}}\exp [-(f-{f}_{1})/{f}_{1}],\,f\gt {f}_{1}\\ {{\rm{\Omega }}}_{{\rm{PBB}}}{\left(\frac{f}{{f}_{1}}\right)}^{{\beta }_{1}},\,{f}_{\sigma }\lesssim f\lesssim {f}_{1}\\ {{\rm{\Omega }}}_{\,\rm{gw}\,}({f}_{1}){\left(\frac{{f}_{\sigma }}{{f}_{1}}\right)}^{{\beta }_{1}}{\left(\frac{f}{{f}_{\sigma }}\right)}^{{\beta }_{2}},\,{f}_{d}\lesssim f\lesssim {f}_{\sigma }\\ {{\rm{\Omega }}}_{\,\rm{gw}\,}({f}_{\sigma }){\left(\frac{{f}_{d}}{{f}_{\sigma }}\right)}^{{\beta }_{2}}{\left(\frac{f}{{f}_{d}}\right)}^{{\beta }_{1}},\,{f}_{s}\lesssim f\lesssim {f}_{d}\\ {{\rm{\Omega }}}_{\,\rm{gw}\,}({f}_{d}){\left(\frac{{f}_{s}}{{f}_{d}}\right)}^{{\beta }_{1}}{\left(\frac{f}{{f}_{s}}\right)}^{3}.\,f\lesssim {f}_{s}\end{array}\right.\end{eqnarray}$
Here fi = 1/(2πτi), β1 = 3 − ∣3 − 2β∣, and β2 = 1 − ∣3 − 2β∣. The dimensionless amplitude ΩPBB is given by
$\begin{eqnarray}{{\rm{\Omega }}}_{\,\rm{PBB}}={{\rm{\Omega }}}_{\rm{r}\,0}{\left(\displaystyle \frac{{H}_{1}}{{M}_{\,\rm{Pl}\,}}\right)}^{2}{\left(\displaystyle \frac{{f}_{d}}{{f}_{\sigma }}\right)}^{2},\end{eqnarray}$
where Ωr0 ≈ 4.15 × 10−5 h−2 is the critical fraction of the current radiant energy density. For convenience, one can define three parameters as [45]
$\begin{eqnarray}{z}_{s}=\frac{{\tau }_{s}}{{\tau }_{1}}=\frac{{f}_{1}}{{f}_{s}},\,{z}_{\sigma }=\frac{{\tau }_{\sigma }}{{\tau }_{1}}=\frac{{f}_{1}}{{f}_{\sigma }},\,{z}_{d}=\frac{{\tau }_{d}}{{\tau }_{1}}=\frac{{f}_{1}}{{f}_{d}}.\end{eqnarray}$
Now the frequencies f1 and the corresponding curvature scales H1 = H(τ1) can be written by the above three newly defined parameters as
$\begin{eqnarray}{f}_{1}=\frac{3.9\times 1{0}^{11}}{2\pi }{\left(\frac{{H}_{1}}{{M}_{\,\rm{Pl}\,}}\right)}^{1/2}{\left(\frac{{z}_{\sigma }}{{z}_{d}}\right)}^{1/2}{\rm{Hz}},\end{eqnarray}$
and
$\begin{eqnarray}\begin{array}{rcl}{\mathrm{log}}_{10}\left(\frac{{H}_{1}}{{M}_{\,\rm{Pl}\,}}\right) & = & \frac{2}{5-{n}_{{\rm{s}}}}\left\{{\mathrm{log}}_{10}\left[\frac{4.2{\pi }^{2}}{{T}^{2}({H}_{1})}\right]-9\right.\\ & & +(1-{n}_{{\rm{s}}})({\mathrm{log}}_{10}1.5-27)\\ & & +(1-{n}_{{\rm{s}}}-2\beta ){\mathrm{log}}_{10}{z}_{s}\\ & & +\left.\frac{{n}_{{\rm{s}}}-1}{2}\left({\mathrm{log}}_{10}\frac{{z}_{\sigma }}{{z}_{d}}\right)\right\}.\end{array}\end{eqnarray}$
Here, ns = 0.9649 ± 0.0042 [53], and
$\begin{eqnarray}\begin{array}{rcl}T({H}_{1}) & \approx & 0.13{\left(\frac{{H}_{1}}{{M}_{\,\rm{Pl}\,}}\right)}^{1/6}{z}_{d}^{1/4}{z}_{\sigma }^{-\frac{7}{12}}\\ & & +0.25{\left(\frac{{H}_{1}}{{M}_{\,\rm{Pl}\,}}\right)}^{-1/6}{z}_{d}^{-1/4}{z}_{\sigma }^{\frac{7}{12}}-0.01.\end{array}\end{eqnarray}$
Figure 1. The time evolution of the Hubble horizon H−1 (dashed line) and the scale factor a(τ) (solid line) in the PBB model. The shaded areas represent the causal connection spatial profiles of the Hubble size H−1 at various epochs. Different τ represent the time when different phases began.
Now, the spectrum of SGWB (equation (7)) is determined by only four undetermined parameters: βzszσ, and zd. It is worth pointing out that the spectrum (equation (7)) can be fitted by the following functions [45]
$\begin{eqnarray}\begin{array}{rcl}{{\rm{\Omega }}}_{\,\rm{GW}\,}(f) & = & {{\rm{\Omega }}}_{\,\rm{PBB}\,}{f}^{3}{({f}^{2}+{f}_{s}^{2})}^{-\frac{| 3-2\beta | }{2}}{({f}^{2}+{f}_{d}^{2})}^{-1}\\ & & \times ({f}^{2}+{f}_{\sigma }^{2}){({f}^{2}+{f}_{1}^{2})}^{\frac{| 3-2\beta | -3}{2}}\\ & & \times \exp \left(\arctan \frac{f}{{f}_{1}}-\frac{f}{{f}_{1}}\right).\end{array}\end{eqnarray}$
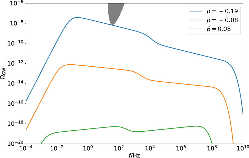
It is important to note that different frequency ranges of the spectrum probe different physical aspects of the PBB scenario. The low-frequency branch (f < fs) with its f3 behavior is determined by the initial conditions and early dynamics. The intermediate branches (fs < f < f1) with their β-dependent power laws directly probe the dynamics during the high-curvature string phase. The high-frequency cutoff region (f ∼ f1) constrains the bounce transition scale. This multi-band structure makes it essential to test the PBB model across many orders of magnitude in frequency, from nHz (PTA) to Hz–kHz (LIGO–Virgo) bands. Figure 2 illustrates representative PBB spectra for different values of β, demonstrating how the predicted signal amplitudes compare to the current sensitivity of LIGO–Virgo detectors. In next section, we will use data from LIGO–Virgo observations to constrain these parameters by searching for the PBB signal.
Figure 2. Energy density spectrum of the SGWB produced by PBB scenarios compared to LVK sensitivity. The blue, orange, and green curves show representative PBB spectra with β = −0.19, β = −0.08, and β = 0.08, respectively. For all three cases, we fix the other parameters to ${{\mathrm{log}}}_{10}{z}_{s}=10$, ${{\mathrm{log}}}_{10}{z}_{d}=5$, and ${{\mathrm{log}}}_{10}{z}_{\sigma }=4.6$. The gray shaded region represents the power-law integrated sensitivity from the LIGO–Virgo first three observing runs.

3. Data analysis

In this section, we present the methodology employed to constrain the SGWB in the PBB model using GW data from the first three observing runs of the Advanced LIGO and Virgo detectors following our previous work [54, 55]. The detector network consists of the LIGO-Hanford, LIGO-Livingston, and Virgo detectors, each labeled by the index I = HLV. The analysis spans the frequency range of 20 ∼ 1726 Hz, determined by the detector sensitivity and sampling rate. The time-series output, sI(t), of each detector is converted into the frequency domain using a Fourier transform, resulting in ${\tilde{s}}_{I}(f)$.
To search for the SGWB signal, we utilize the cross-correlation statistic ${\hat{C}}^{IJ}(f)$ for each detector pair (baseline) IJ, as given by [56, 57]
$\begin{eqnarray}{\hat{C}}^{IJ}(f)=\frac{2}{T}\frac{\mathrm{Re}[{\tilde{s}}_{I}^{\star }(f){\tilde{s}}_{J}(f)]}{{\gamma }_{IJ}(f){S}_{0}(f)},\end{eqnarray}$
where T represents the observation time, γIJ(f) denotes the normalized overlap reduction function [57] that accounts for the geometric sensitivity of the detector pair, and ${S}_{0}(f)=(3{H}_{0}^{2})/(10{\pi }^{2}{f}^{3})$ is a normalization factor related to the critical energy density of the Universe. The overlap reduction function is normalized such that γIJ(0) = 1 for co-located and co-aligned detectors.
The cross-correlation statistic is constructed such that its expectation value equals the GW energy density spectrum, $\langle {\hat{C}}^{IJ}(f)\rangle ={{\rm{\Omega }}}_{{\rm{GW}}}(f)$, assuming no correlated noise between the detectors. For a weak SGWB signal, the variance of the cross-correlation statistic can be approximated as
$\begin{eqnarray}{\sigma }_{IJ}^{2}(f)\approx \frac{1}{2T{\rm{\Delta }}f}\frac{{P}_{I}(f){P}_{J}(f)}{{\gamma }_{IJ}^{2}(f){S}_{0}^{2}(f)},\end{eqnarray}$
where PI(f) denotes the one-sided power spectral density of the noise in detector I and Δf represents the frequency resolution. The variance ${\sigma }_{IJ}^{2}$ enables us to estimate the uncertainty in the cross-correlation measurement based on the detector noise properties and the observation time.
We perform a Bayesian analysis to search for the SGWB signal originating from the PBB model, using the publicly available, model-independent cross-correlation spectra ${\hat{C}}^{IJ}(f)$ data [58] from the first three observing runs of Advanced LIGO and Advanced Virgo detectors. To estimate the parameters of the SGWB model arising from the PBB model, we construct a likelihood function by combining the cross-correlation spectra from all detector pairs IJ [59]:
$\begin{eqnarray}p({\hat{C}}^{IJ}({f}_{k})| {\boldsymbol{\theta }})\propto \exp \left[-\frac{1}{2}\displaystyle \sum _{IJ}\displaystyle \sum _{k}{\left(\frac{{\hat{C}}^{IJ}({f}_{k})-{{\rm{\Omega }}}_{{\rm{M}}}({f}_{k}| {\boldsymbol{\theta }})}{{\sigma }_{IJ}^{2}({f}_{k})}\right)}^{2}\right],\end{eqnarray}$
where θ represents the set of parameters characterizing the SGWB model, denoted by ΩM(fθ). The likelihood assumes that the cross-correlation spectra ${\hat{C}}^{IJ}({f}_{k})$ follow a Gaussian distribution in the absence of a signal. The sum runs over all frequency bins k and detector pairs IJ, with ${\sigma }_{IJ}^{2}({f}_{k})$ being the variance of the cross-correlation statistic at each frequency bin. Using Bayes’ theorem, we express the posterior distribution of the model parameters as
$\begin{eqnarray}p({\boldsymbol{\theta }}| {C}_{k}^{IJ})\propto p({C}_{k}^{IJ}| {\boldsymbol{\theta }})\,p({\boldsymbol{\theta }}),\end{eqnarray}$
where p(θ) represents the prior distribution on the parameters.
To evaluate the statistical significance of the SGWB signal from the PBB model, we calculate the Bayes factor, which quantifies the relative evidence between two competing hypotheses: the model that includes the SGWB signal and the model that considers only noise,
$\begin{eqnarray}\begin{array}{rcl}{{ \mathcal B }}_{{\rm{NOISE}}}^{{\rm{GW}}} & = & \frac{p({\hat{C}}^{IJ}| \,\rm{Model with SGWB signal}\,)}{p({\hat{C}}^{IJ}| \,\rm{Pure noise model}\,)}\\ & = & \frac{\displaystyle \int p({\hat{C}}^{IJ}| {{\boldsymbol{\theta }}}_{{\rm{GW}}})\,p({{\boldsymbol{\theta }}}_{{\rm{GW}}})\,{\rm{d}}{{\boldsymbol{\theta }}}_{{\rm{GW}}}}{{ \mathcal N }}.\end{array}\end{eqnarray}$
The numerator denotes the marginal likelihood of the model incorporating the SGWB signal, which is calculated by integrating the likelihood $p({\hat{C}}^{IJ}| {{\boldsymbol{\theta }}}_{{\rm{GW}}})$ multiplied by the prior p(θGW) across the parameter space θGW. The denominator ${ \mathcal N }$ represents the evidence for the pure noise model, obtained by setting ΩM(f) = 0 in equation (16). It represents the probability of observing the data given the model that assumes only the presence of noise. The Bayes factor provides a quantitative measure of the relative support for the model with the SGWB signal compared to the pure noise model. A value of ${{ \mathcal B }}_{{\rm{NOISE}}}^{{\rm{GW}}}\gt 1$ indicates that the data favor the model with the SGWB signal over the pure noise model. The strength of the evidence can be interpreted using a standard scale, such as the Jeffreys scale [60], where Bayes factors ${{ \mathcal B }}_{{\rm{NOISE}}}^{{\rm{GW}}}$ exceeding 3, 10, 30, and 100 indicate substantial, strong, very strong, and decisive evidence in favor of the model with the SGWB signal, respectively.
The free parameters in our analysis are θGW ≡(βzszdzσ). We list the priors of the four free parameters in table 1. These parameters are subject to the following theoretical constraints [45]:
$\begin{eqnarray}1\lesssim {z}_{\sigma }\lt {z}_{d}\lt {z}_{s},\end{eqnarray}$
$\begin{eqnarray}{{\mathrm{log}}}_{10}\left(\frac{{H}_{1}}{{M}_{{\rm{Pl}}}}\right)+\frac{3}{2}{{\mathrm{log}}}_{10}{z}_{d}-\frac{7}{2}{{\mathrm{log}}}_{10}{z}_{\sigma }\leqslant 0,\end{eqnarray}$
$\begin{eqnarray}{{\mathrm{log}}}_{10}\left(\frac{{H}_{1}}{{M}_{{\rm{Pl}}}}\right)-3{{\mathrm{log}}}_{10}{z}_{d}+{{\mathrm{log}}}_{10}{z}_{\sigma }\gt -42-{{\mathrm{log}}}_{10}4,\end{eqnarray}$
$\begin{eqnarray}\begin{array}{l}{{\mathrm{log}}}_{10}{z}_{s}\lt 26-{{\mathrm{log}}}_{10}9+\frac{1}{2}{{\mathrm{log}}}_{10}\left(\frac{{H}_{1}}{{M}_{{\rm{Pl}}}}\right)\\ \quad \quad \quad \quad \quad +\,\frac{1}{2}\left({{\mathrm{log}}}_{10}{z}_{\sigma }-{{\mathrm{log}}}_{10}{z}_{d}\right).\end{array}\end{eqnarray}$
We conduct the Bayesian analysis using the Bilby package [61, 62], employing the dynamic nested sampling algorithm implemented in Dynesty [63] with 1024 live points to ensure adequate sampling of the parameter space.
Table 1. Prior distributions and posterior estimates for the PBB model parameters. The posterior estimates are reported as median values along with their corresponding 90% equal-tail credible intervals.
Parameter Prior Result
β Uniform [−1, 3] $0.4{2}_{-0.63}^{+1.84}$
${{\mathrm{log}}}_{10}{z}_{s}$ Uniform [0, 25] $11.{3}_{-6.6}^{+8.0}$
${{\mathrm{log}}}_{10}{z}_{d}$ Uniform [0, 20] $6.{7}_{-4.9}^{+7.8}$
${{\mathrm{log}}}_{10}{z}_{\sigma }$ Uniform[0, 18] $3.{7}_{-3.3}^{+7.2}$

4. Results and discussions

PBB cosmological models offer an alternative to the standard inflationary paradigm, proposing that the Universe existed in a low-energy string phase prior to the Big Bang. One of the key predictions of PBB models is the generation of a SGWB with a distinctive spectrum. In this study, we search for the SGWB signal predicted by PBB cosmology using data from the first three observing runs of Advanced LIGO and Advanced Virgo. By parameterizing the predicted SGWB spectrum and performing a Bayesian analysis, we constrain the model parameters, obtaining $\beta =0.4{2}_{-0.63}^{+1.84}$, ${{\mathrm{log}}}_{10}{z}_{s}=11.{3}_{-6.6}^{+8.0}$, ${{\mathrm{log}}}_{10}{z}_{d}\,=6.{7}_{-4.9}^{+7.8}$, and ${{\mathrm{log}}}_{10}{z}_{\sigma }=3.{7}_{-3.3}^{+7.2}$. The posterior distributions for the parameters of the SGWB model from the PBB cosmology are presented in figure 3.
Figure 3. Posterior distributions for the PBB SGWB model parameters. The marginalized one-dimensional posteriors are shown in the diagonal panels, and the joint two-dimensional posteriors with confidence contours at 1σ, 2σ, and 3σ levels are displayed in the off-diagonal panels.
Our analysis reveals no statistically significant evidence for the presence of a PBB SGWB signal in the Advanced LIGO and Advanced Virgo data. The Bayes factor between the PBB model and the noise-only model is found to be 0.03, indicating ‘very strong’ preference for the noise-only model. Consequently, we establish a lower limit for the parameter β as β ≳ −0.19 at 90% confidence level. The theoretically viable range for this parameter is 0 ≤ β < 3, where the lower bound arises from the requirement of growing string coupling necessary for a smooth bounce transition [6466], and the upper bound prevents background instabilities [67]. Notably, our observational lower limit of β ≳ −0.19 is compatible with the theoretical constraint β ≥ 0, indicating that while we do not detect a SGWB signal, our results remain consistent with the basic theoretical framework of PBB cosmology.
Our constraint β ≳ −0.19 at 95% C.L., while less stringent than the theoretical requirement β ≳ 0, provides crucial independent validation of the PBB framework. This experimental bound serves multiple important purposes: First, it offers a model-agnostic test of theoretical predictions based on string theory and stability requirements. Second, the consistency between our experimental constraint and theoretical expectations supports the validity of the underlying PBB framework—had we found β ≪ −0.19, this would have challenged the entire theoretical structure. Third, our constraint from the Hz–kHz band complements and strengthens the tension revealed by PTA analyses [51, 52], which require β ≈ −0.12 to fit NANOGrav data, thereby violating theoretical bounds. This multi-band consistency demonstrates that strongly negative β values are disfavored across different frequency ranges.
Our findings underscore the potential of GW experiments in probing alternative cosmological models and exploring the pre-Big-Bang era. As the sensitivity of GW detectors continues to improve, we anticipate placing even more stringent constraints on PBB models or potentially detecting the PBB SGWB signal. The upcoming observing runs of Advanced LIGO and Advanced Virgo, along with future detectors such as the Einstein Telescope [68] and Cosmic Explorer [69], will play pivotal roles in this endeavor, opening new avenues for investigating the earliest stages of the Universe and testing the fundamental principles of string theory and quantum gravity.

Q.T. is supported by the National Natural Science Foundation of China (Grants No. 12405055 and No. 12347111), the China Postdoctoral Science Foundation (Grant No. 2023M741148), the Postdoctoral Fellowship Program of CPSF (Grant No. GZC20240458). Z.C.C. is supported by the National Natural Science Foundation of China under Grant No. 12405056, the Natural Science Foundation of Hunan Province under Grant No. 2025JJ40006, and the Innovative Research Group of Hunan Province under Grant No. 2024JJ1006. Y.W. is supported by the National Natural Science Foundation of China under Grant No. 12405057. L.L. is supported by the National Natural Science Foundation of China (Grant No. 12505054 and 12433001).

1
Aasi J (LIGO Scientific) 2015 Advanced LIGO Class. Quantum Grav. 32 074001

DOI

2
Acernese F (VIRGO) 2015 Advanced Virgo: a second-generation interferometric gravitational wave detector Class. Quantum Grav. 32 024001

DOI

3
Abbott B P (LIGO Scientific, Virgo) 2019 GWTC-1: a gravitational-wave transient catalog of compact binary mergers observed by LIGO and Virgo during the first and second observing runs Phys. Rev. X 9 031040

DOI

4
Abbott R (LIGO Scientific, Virgo) 2021 GWTC-2: compact binary coalescences observed by LIGO and Virgo during the first half of the third observing run Phys. Rev. X 11 021053

DOI

5
Abbott R (KAGRA, VIRGO, LIGO Scientific) 2023 GWTC-3: compact binary coalescences observed by LIGO and Virgo during the second part of the third observing run Phys. Rev. X 13 041039

DOI

6
Regimbau T 2011 The astrophysical gravitational wave stochastic background Res. Astron. Astrophys. 11 369-390

DOI

7
Christensen N 2019 Stochastic gravitational wave backgrounds Rep. Prog. Phys. 82 016903

DOI

8
Zhu X-J, Howell E, Regimbau T, Blair D, Zhu Z-H 2011 Stochastic gravitational wave background from coalescing binary black holes Astrophys. J. 739 86

DOI

9
Crocker K, Prestegard T, Mandic V, Regimbau T, Olive K, Vangioni E 2017 Systematic study of the stochastic gravitational-wave background due to stellar core collapse Phys. Rev. D 95 063015

DOI

10
Kibble T W B 1980 Some implications of a cosmological phase transition Phys. Rep. 67 183

DOI

11
Witten E 1984 Cosmic separation of phases Phys. Rev. D 30 272285

DOI

12
Mazumdar A, White G 2019 Review of cosmic phase transitions: their significance and experimental signatures Rep. Prog. Phys. 82 076901

DOI

13
Ananda K N, Clarkson C, Wands D 2007 The cosmological gravitational wave background from primordial density perturbations Phys. Rev. D 75 123518

DOI

14
Baumann D, Steinhardt P J, Takahashi K, Ichiki K 2007 Gravitational wave spectrum induced by primordial scalar perturbations Phys. Rev. D 76 084019

DOI

15
Garcia-Bellido J, Peloso M, Unal C 2016 Gravitational waves at interferometer scales and primordial black holes in axion inflation J. Cosmol. Astropart. Phys. JCAP12(2016)031

DOI

16
Inomata K, Kawasaki M, Mukaida K, Tada Y, Yanagida T T 2017 Inflationary primordial black holes for the LIGO gravitational wave events and pulsar timing array experiments Phys. Rev. D 95 123510

DOI

17
Garcia-Bellido J, Peloso M, Unal C 2017 Gravitational wave signatures of inflationary models from primordial black hole dark matter J. Cosmol. Astropart. Phys. JCAP09(2017)013

DOI

18
Kohri K, Terada T 2018 Semianalytic calculation of gravitational wave spectrum nonlinearly induced from primordial curvature perturbations Phys. Rev. D 97 123532

DOI

19
Cai R-gen, Pi S, Sasaki M 2019 Gravitational waves induced by non-Gaussian scalar perturbations Phys. Rev. Lett. 122 201101

DOI

20
Papanikolaou T, Banerjee S, Cai Y-F, Capozziello S, Saridakis E N 2024 Primordial black holes and induced gravitational waves in non-singular matter bouncing cosmology J. Cosmol. Astropart. Phys. JCAP06(2024)066

DOI

21
Kibble T W B 1976 Topology of cosmic domains and strings J. Phys. A 9 13871398

DOI

22
Sarangi S, Tye S H H 2002 Cosmic string production towards the end of brane inflation Phys. Lett. B 536 185-192

DOI

23
Damour T, Vilenkin A 2005 Gravitational radiation from cosmic (super)strings: bursts, stochastic background, and observational windows Phys. Rev. D 71 063510

DOI

24
Siemens X, Mandic V, Creighton J 2007 Gravitational wave stochastic background from cosmic (super)strings Phys. Rev. Lett. 98 111101

DOI

25
Vilenkin A, Everett A E 1982 Cosmic strings and domain walls in models with goldstone and pseudogoldstone bosons Phys. Rev. Lett. 48 1867-1870

DOI

26
Sikivie P 1982 Of axions, domain walls and the early Universe Phys. Rev. Lett. 48 1156-1159

DOI

27
Starobinsky A A 1979 Spectrum of relict gravitational radiation and the early state of the Universe JETP Lett. 30 682685

28
Turner M S 1997 Detectability of inflation produced gravitational waves Phys. Rev. D 55 R435-R439

DOI

29
Bar-Kana R 1994 Limits on direct detection of gravitational waves Phys. Rev. D 50 1157-1160

DOI

30
Witten E 1995 String theory dynamics in various dimensions Nucl. Phys. B 443 85-126

DOI

31
Aharony O, Gubser S S, Maldacena J M, Ooguri H, Oz Y 2000 Large N field theories, string theory and gravity Phys. Rep. 323 183-386

DOI

32
Schwarz J H 1982 Superstring theory Phys. Rept. 89 223-322

DOI

33
Kaplunovsky V S 1985 Mass scales of the string unification Phys. Rev. Lett. 55 1036

DOI

34
Martin J, Brandenberger R H 2001 The Trans-Planckian problem of inflationary cosmology Phys. Rev. D 63 123501

DOI

35
Borde A, Vilenkin A 1994 Eternal inflation and the initial singularity Phys. Rev. Lett. 72 3305-3309

DOI

36
Borde A, Guth A H, Vilenkin A 2003 Inflationary space-times are incomplete in past directions Phys. Rev. Lett. 90 151301

DOI

37
Gasperini M, Veneziano G 1993 Pre-Big-Bang in string cosmology Astropart. Phys. 1 317-339

DOI

38
Gasperini M, Maggiore M, Veneziano G 1997 Towards a nonsingular Pre-Big-Bang cosmology Nucl. Phys. B 494 315-330

DOI

39
Gasperini M, Veneziano G 2016 String theory and Pre-Big-Bang cosmology Nuovo Cimento C 38 160

40
Fan X-L, Zhu Z-H 2008 The optimal approach of detecting stochastic gravitational wave from string cosmology using multiple detectors Phys. Lett. B 663 17-20

DOI

41
Gasperini M 2016 Observable gravitational waves in Pre-Big Bang cosmology: an update J. Cosmol. Astropart. Phys. JCAP12(2016)010

DOI

42
Li Y, Fan X, Gou L 2019 Constraining the stochastic gravitational wave from string cosmology with current and future high frequency detectors Astrophys. J. 887 1

DOI

43
Gasperini M 2022 From pre- to Post-Big-Bang: an (almost) self-dual cosmological history Phil. Trans. R. Soc. Lond. A 380 20210179

DOI

44
Tan Q, Wu Y, Liu L 2025 Constraining string cosmology with the gravitational-wave background using the NANOGrav 15 years data set Eur. Phys. J. C 85 327

DOI

45
Ben-Dayan I, Calcagni G, Gasperini M, Mazumdar A, Pavone E, Thattarampilly U, Verma A 2024 Gravitational-wave background in bouncing models from semi-classical, quantum and string gravity J. Cosmol. Astropart. Phys. JCAP09(2024)058

DOI

46
Veneziano G 1991 Scale factor duality for classical and quantum strings Phys. Lett. B 265 287-294

DOI

47
Lucchin F, Matarrese S 1985 Kinematical properties of generalized inflation Phys. Lett. B 164 282-286

DOI

48
Brustein R, Gasperini M, Giovannini M, Veneziano G 1995 Relic gravitational waves from string cosmology Phys. Lett. B 361 45-51

DOI

49
Jiang Y, Fan X-L, Huang Q-G 2023 Search for stochastic gravitational-wave background from string cosmology with Advanced LIGO and Virgo’s O1∼O3 data J. Cosmol. Astropart. Phys. JCAP04(2023)024

DOI

50
Linde A D 1991 Inflation and quantum cosmology Phys. Scr. T 36 30-54

DOI

51
Tan Q, Wu Y, Liu L 2025 Pre-Big-Bang cosmology cannot explain the NANOGrav 15 year signal Phys. Rev. D 111 123525

DOI

52
Conzinu P, Fanizza G, Gasperini M, Pavone E, Tedesco L, Veneziano G 2025 Constraints on the Pre-Big Bang scenario from a cosmological interpretation of the NANOGrav data J. Cosmol. Astropart. Phys. JCAP02(2025)039

DOI

53
Aghanim N (Planck) 2020 Planck 2018 results: VI. Cosmological parameters Astron. Astrophys. 641 A6

DOI

Aghanim N (Planck) 2021 Astron. Astrophys. 652 C4 (erratum)

DOI

54
Chen Z-C, Liu L 2024 Constraints on inflation with null energy condition violation from advanced LIGO and advanced Virgo’s first three observing runs J. Cosmol. Astropart. Phys. JCAP06(2024)028

DOI

55
Wu Y, Chen Z-C, Liu L 2025 Search for a gravitational-wave background from sound speed resonance from advanced LIGO and advanced Virgo’s first three observing runs J. Cosmol. Astropart. Phys. JCAP02(2025)074

DOI

56
Romano J D, Cornish N J 2017 Detection methods for stochastic gravitational-wave backgrounds: a unified treatment Living Rev. Relativ. 20 2

DOI

57
Allen B, Romano J D 1999 Detecting a stochastic background of gravitational radiation: signal processing strategies and sensitivities Phys. Rev. D 59 102001

DOI

58
Abbott R (KAGRA, Virgo, LIGO Scientific) 2021 Upper limits on the isotropic gravitational-wave background from advanced LIGO and advanced Virgo’s third observing run Phys. Rev. D 104 022004

DOI

59
Mandic V, Thrane E, Giampanis S, Regimbau T 2012 Parameter estimation in searches for the stochastic gravitational-wave background Phys. Rev. Lett. 109 171102

DOI

60
Jeffreys H 1939 The Theory of Probability Oxford Classic Texts in the Physical Sciences

61
Ashton G 2019 BILBY: a user-friendly Bayesian inference library for gravitational-wave astronomy Astrophys. J. Suppl. Ser. 241 27

62
Romero-Shaw I M 2020 Bayesian inference for compact binary coalescences with BILBY: validation and application to the first LIGO–Virgo gravitational-wave transient catalogue Mon Not. Roy. Astron. Soc. 499 3295-3319

DOI

63
Speagle J S 2020 DYNESTY: a dynamic nested sampling package for estimating Bayesian posteriors and evidences Mon. Not. R. Astron. Soc. 493 3132-3158

DOI

64
Gasperini M, Veneziano G 2023 Non-singular Pre-Big Bang scenarios from all-order α’ corrections J. High Energy Phys. JHEP07(2023)144

DOI

65
Conzinu P, Fanizza G, Gasperini M, Pavone E, Tedesco L, Veneziano G 2023 From the string vacuum to FLRW or de Sitter via α’ corrections J. Cosmol. Astropart. Phys. JCAP12(2023)019

DOI

66
Modesto L, Calcagni G 2024 Early universe in quantum gravity J. High Energy Phys. JHEP08(2024)194

DOI

67
Kawai S, Sakagami M-A, Soda J 1998 Instability of one loop superstring cosmology Phys. Lett. B 437 284-290

DOI

68
Punturo M 2010 The Einstein telescope: a third-generation gravitational wave observatory Class. Quantum Grav. 27 194002

DOI

69
Reitze D 2019 Cosmic explorer: the U.S. contribution to gravitational-wave astronomy beyond LIGO Bull. Am. Astron. Soc. 51 035

Outlines

/