Welcome to visit Communications in Theoretical Physics,
Gravitation Theory, Astrophysics and Cosmology

Gravitational laser: the stimulated radiation of gravitational waves from the clouds of ultralight bosons

  • Jing Liu , *
Expand
  • International Centre for Theoretical Physics Asia-Pacific, University of Chinese Academy of Sciences, Beijing 100190, China
  • Taiji Laboratory for Gravitational Wave Universe (Beijing/Hangzhou), University of Chinese Academy of Sciences, Beijing 100049, China

Author to whom any correspondence should be addressed.

Received date: 2025-06-17

  Revised date: 2025-10-11

  Accepted date: 2025-10-17

  Online published: 2025-11-26

Copyright

© 2025 Institute of Theoretical Physics CAS, Chinese Physical Society and IOP Publishing. All rights, including for text and data mining, AI training, and similar technologies, are reserved.
This article is available under the terms of the IOP-Standard License.

Abstract

Stimulated radiation and gravitational waves (GWs) are two of the most important predictions made by Albert Einstein. In this work, we demonstrate that stimulated GW radiation can occur within gravitational atoms, which consist of Kerr black holes and the surrounding boson clouds formed through superradiance. The presence of GWs induces mixing between different states of the gravitational atoms, leading to resonant transitions between two states when the GW wavenumber closely matches the energy difference. Consequently, the energy and angular momentum released from these transitions lead to the amplification of GWs, resulting in an exponential increase in the transition rate. Remarkably, the transitions complete within a period much shorter than the lifetime of the cloud. These stimulated transitions give rise to a novel GW signal that is strong and directed, distinguished from the previously predicted continuous GWs originating from clouds of ultralight bosons.

Cite this article

Jing Liu . Gravitational laser: the stimulated radiation of gravitational waves from the clouds of ultralight bosons[J]. Communications in Theoretical Physics, 2026 , 78(3) : 035403 . DOI: 10.1088/1572-9494/ae144b

1. Introduction

Ultralight fields that weakly interact with the standard model of particle physics, such as axions [1-3] and dark photons [4-7], are promising candidates for dark matter [8-10]. When the Compton wavelengths of these ultralight fields are comparable to the size of the event horizon of a black hole (BH), they can extract angular momentum and energy from the BH through superradiance [11-19], leading to the formation of dense clouds. This system, known as a 'gravitational atom', is similar to a hydrogen atom. The annihilation of these ultralight fields and transitions between different levels of gravitational atoms produce nearly-monochromatic gravitational waves (GWs) [14, 20]. With recent advancements in GW observation techniques, an intriguing opportunity arises to explore and constrain the dark sector of the Universe by observing GWs emitted from these boson clouds [21-30]. Analogous to stimulated radiation in electromagnetic interactions, an interesting question emerges: can stimulated radiation occur within gravitational atoms? In previous works, the authors find the additional gravitational potential from a companion of the BH can trigger resonant transition from level mixing, and the angular momentum of the cloud is released into the orbital angular momentum of the companion [31-41]. In this work, we find that external GWs can also induce level mixing. Notably, GWs with wavenumbers close to the energy level difference lead to resonant transitions, which in turn amplify the strength of GWs, thereby accelerating the transition rate. Consequently, ultralight bosons transition into unstable states within a short period compared to the cloud's lifetime, releasing most of the energy between the levels into GWs. This physical phenomenon resembles superfluorescence [42]. Superfluorescence refers to an exceptionally intense and ultrafast coherent fluorescence emitted by a large ensemble of excited particles through collective spontaneous emission, a hallmark many-body quantum effect. This phenomenon is analogous to shining a flashlight on a ruby crystal: when a strong light pulse briefly illuminates the crystal, the embedded chromium ions collectively and synchronously emit a bright flash of light. As the strength of GWs diminishes rapidly after the transitions, the particles in the lower unstable states are eventually absorbed by the BH instead of oscillating between the two levels. This mechanism offers a novel prediction of strong and directed GWs, distinct from the well-known continuous GWs emitted by boson clouds. The universe hosts a wide variety of GW sources, among which binary systems are prominent. Furthermore, if phenomena analogous to superfluorescence can arise in gravitational systems, it becomes important to account for the influence of external GWs as an environmental perturbation. In the presence of such external influences, the dynamical evolution of gravitational atoms, and their associated observational signatures such as GW emissions, could be significantly modified, by analogy with the mechanism of stimulated emission in quantum systems. The novel GW signals are expected to be detectable by various GW detectors [43-49], providing a new method to investigate the dark sectors of new physics. For convenience, we choose ħ = c = G = 1 throughout this work.

2. Superadiance and boson clouds

Superradiant instability leads to the formation of boson clouds around rotating BHs. Consider a system consisting of a Kerr BH with mass M and a real ultralight scalar field $\Psi$(t, r) with mass μ. The system is governed by the gravitational interaction.
In the non-relativistic limit, the Klein-Gordon equation of $\Psi$(t, r) in a Kerr spacetime can be transformed into a form similar to the Schrödinger equation of the hydrogen atom. The parameter α = represents the fine-structure constant of the gravitational atom. See supplemental material section 1 for more details. The eigenfrequencies are given by
$\begin{eqnarray}{\omega }_{n{\ell }m}\approx {E}_{nlm}+{\rm{i}}{{\rm{\Gamma }}}_{nlm},\end{eqnarray}$
where n, l and m are the principal, azimuthal and magnetic quantum numbers, respectively. The imaginary term ${{\rm{\Gamma }}}_{nlm}\propto \left(m{{\rm{\Omega }}}_{H}-{\omega }_{nlm}\right){\alpha }^{4l+5}$ [12] arise from the boundary conditions at the BH horizons where ΩH is the angular velocity of the outer horizon. This is an important difference from the hydrogen atom. Equation (1) implies the occupation number in the states with 0 < ωnlm < mΩH grows exponentially or otherwise absorbed into the BH. The superradiant rate of the states with large l is strongly suppressed by the dependence of α4l+5. As the angular momentum of the BH is transferred into the boson cloud, ΩH gradually decreases and the superradiance terminates when mΩHωnlm becomes smaller than ωnlm/m.
The annihilation of the ultralight fields can generate continuous monochromatic GWs with a wavenumber k = 2μ [20], which is the primary GW production channel for low l. The timescale of this GW production is in general much longer than that of superradiant instabilities. However, as we will see, the existence of external GWs can result in resonant transitions and the depletion of the cloud in a much shorter period.

3. The stimulated radiation of GWs

External GWs originate from a wide variety of astrophysical sources, with binary systems constituting prominent candidates. External GWs, whose period coincides with the energy difference of the two levels, can induce stimulated transitions in the system. When the duration of external GWs exceeds a certain threshold, the transition rate increases significantly, such that the intensity of the emitted GWs, which arise from these transitions, surpasses that of incoming GWs. At this stage, the contribution of external GWs becomes negligible compared to the radiation generated intrinsically by the system, resulting in an exponential growth of the transition rate. This process resembles a spark triggering a self-sustained excitation, persisting until the population of the dominant quantum state begins to deplete appreciably.
The existence of external GWs introduces an interaction term to the Hamiltonian, HI. To the linear order of tensor perturbations, hij, the interaction term reads [50, 51]
$\begin{eqnarray}{H}_{I}=-{(2\mu )}^{-1}{h}^{ij}{\partial }_{i}{\partial }_{j}.\end{eqnarray}$
See supplemental material section 2 for the derivations. Consider the case that the cloud is dominated by the saturated state |ψ1›. The interaction term induces the mixing of |ψ1› and another state |ψ2›. Since the gravitons are spin-2 particles, the mixing ‹ψ1|HI|ψ2› vanishes if the difference of the magnetic quantum numbers |m1 - m2| ≠ 2 (Note that the selection rule $\left|{m}_{1}-{m}_{2}\right|=2$ only applies if the external plane GW propagates along the z-direction.). The wave function of the cloud is the linear summation of the two states |ψ› = c1|ψ1› + c2|ψ2›, with the normalization condition |c1|2 + |c2|2 = 1. (Strictly speaking, |c1|2 + |c2|2 is slightly smaller than 1 due to the annihilation of the ultralight field. Since the timescale of annihilation is much longer than the stimulated transitions, we apply |c1|2 + |c2|2 = 1 as a good approximation.) The nearby GW sources, such as inspiral systems of compact binaries, provide the origin of external GWs. Since the distance of the GW sources is in general much larger than the radius of the cloud, external GWs can be treated as plane waves. Consider external GWs with circular polarization
$\begin{eqnarray}{h}_{ij}(t,{\boldsymbol{r}})={h}_{{\rm{E}}}{{\rm{e}}}^{{\rm{i}}({\boldsymbol{k}}\cdot {\boldsymbol{r}}-kt)}{{\rm{e}}}_{ij}^{A}+{\rm{c}}.{\rm{c}}.,\end{eqnarray}$
where hE is the amplitude of external GWs, A = R, L represents the polarization tensors of right-handed and left-handed GWs with ${\varepsilon }_{ijk}{k}_{i}{{\rm{e}}}_{kl}^{A}={\rm{i}}k{\lambda }_{A}{{\rm{e}}}_{jl}^{A}$, λR = 1, λL = -1, εijk is the Levi-Civita tensor. The direction of GWs is assumed to be parallel to the BH angular momentum. In the interaction picture,
$\begin{eqnarray}{\rm{i}}\frac{{\rm{d}}}{{\rm{d}}t}\left(\begin{array}{c}{c}_{1}(t)\\ {c}_{2}(t)\end{array}\right)=\left(\begin{array}{cc}0 & \eta {{\rm{e}}}^{{\rm{i}}({\rm{\Delta }}E-{\lambda }_{A}k)t}\\ \eta {{\rm{e}}}^{-{\rm{i}}({\rm{\Delta }}E-{\lambda }_{A}k)t} & {\rm{i}}{\rm{\Gamma }}\end{array}\right)\left(\begin{array}{c}{c}_{1}(t)\\ {c}_{2}(t)\end{array}\right),\end{eqnarray}$
where ∆E is the energy difference of the two levels, the sign before λA depends on the direction of GWs, |ψ2› is an unstable state so that $\Gamma$ < 0. See the supplemental material section 3 for the details. Similar results has also been obtained in [51]. In the limit |$\Gamma$c2| « |ηc1|, the instability of |ψ2› hardly affect the solution of equation (4) so we firstly neglect the i$\Gamma$ term and discuss this effect later. Since initially |ψ1› is the dominant state, the initial condition is set to be c1 = 1 and c2 = 0. The parameter η = εα2μhT/2 where hT = hE + hS is the total amplitude of GWs, the summation of both external GWs and GWs released from stimulated transitions. And the constant ε = 0.07 for |ψ1› = |322› and |ψ2› = |100›, ε = 0.14 for |ψ1› = |211› and |ψ2› = |21 - 1›. Due to the low transition rate at the beginning, hS becomes negligible relative to hE, which consequently maintains η at an approximately constant value. Then, equation (4) has the same form as that obtained in [31, 34] which considers the impact of a companion. Notably, right-handed GWs with the wavenumber k = ∆E result in resonant level transitions that produce identical external GWs. The solution of equation (4) becomes
$\begin{eqnarray}{c}_{1}(t)={\rm{\cos }}({\eta }_{{\rm{E}}}t),\quad {c}_{2}(t)={\rm{i}}{\rm{\sin }}({\eta }_{{\rm{E}}}t),\end{eqnarray}$
where ηEεα2μhE. Since the total occupation number of ultralight particles is conserved, the increase of c1 and the decrease of c2 imply the GW stimulated transitions from |ψ1› to |ψ2›. The transitions between the level release energy into stimulated GWs, with the GW radiation power ${\rm{\Delta }}E{N}_{0}\frac{\partial }{\partial t}| {c}_{2}{| }^{2}$, where N0 = Mc/μ is the occupation number of the state and McσM is the total mass of the cloud. Since the wave functions are approximately restricted within the spherical region with the radius rc ≈ 2n2/(αμ), the GW radiation power equals the energy of GWs that escape that sphere per unit time, which is estimated by ${r}_{{\rm{c}}}^{2}{k}^{2}{h}_{{\rm{S}}}^{2}/2$. This implies the estimation of the amplitude of stimulated GWs
$\begin{eqnarray}{h}_{{\rm{S}}}={\left(\displaystyle \frac{2{\rm{\Delta }}E{N}_{0}}{{r}_{{\rm{c}}}^{2}{k}^{2}}\displaystyle \frac{\partial }{\partial t}| {c}_{2}{| }^{2}\right)}^{1/2}\equiv {\left(\kappa \displaystyle \frac{\partial }{\partial t}| {c}_{2}{| }^{2}\right)}^{1/2}.\end{eqnarray}$
The confined source cannot generate plane GWs with a much longer wavelength. However, GWs do not require to be a plane wave ${h}_{ij}^{(S)}={h}_{{\rm{S}}}{{\rm{e}}}^{{\rm{i}}({\boldsymbol{k}}\cdot {\boldsymbol{r}}-kt)}{{\rm{e}}}_{ij}^{A}$ to generate stimulated transitions. The only condition required to stimulate level transitions is that the GW wavelength is much longer than the length scale of the source so that ${h}_{ij}^{(S)}$ is almost independent on r within the radius of the cloud. Self-generated GWs can be a superposition of GWs that propagate in many directions. Regardless of the direction of k, as long as the GW wavelength is much larger than the cloud radius, the spatial dependence of hij(r, t) is negligible when considering the impact on the cloud (Even though hij(r) may be a spatially variant within the radius of the cloud, we can always separate a spatially invariant component.). As the transition rate increases with time, hS eventually becomes dominant so that hThS. In the cases that external GWs cease or the frequency shifts out of the resonance band, hS can also become dominant. Then, the solution of equation (4) reads
$\begin{eqnarray}{c}_{2}(t)={\rm{i}}\frac{{{\rm{e}}}^{(t-{t}_{{\rm{c}}})/{t}_{{\rm{p}}}}}{\sqrt{{\delta }^{-2}-1+{{\rm{e}}}^{2(t-{t}_{{\rm{c}}})/{t}_{{\rm{p}}}}}},\quad {t}_{{\rm{p}}}={\kappa }^{-1}{\left(\frac{\eta }{{h}_{{\rm{T}}}}\right)}^{-2},\end{eqnarray}$
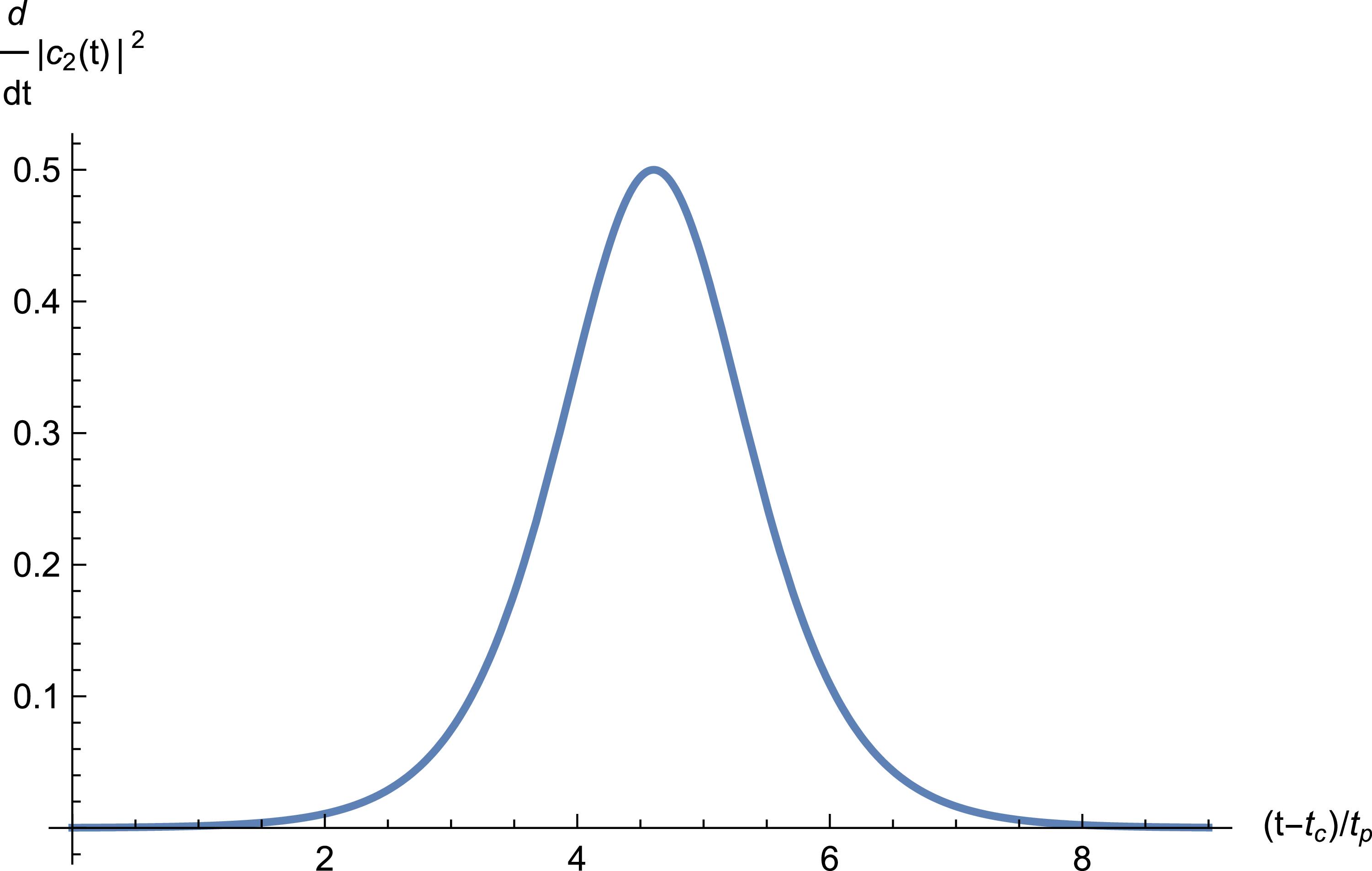
where tc denotes the beginning that hS becomes dominant and δc2(tc). The detailed derivations are contained in the supplemental material section 4. To derive equation (7) we have used the normalizing condition |c2|2 = 1 - |c1|2. The evolution of c2 gradually changes from equation (5) to equation (7) at around tc. Equations (6), (7) together imply that tc ~ tp and so that δ = ηEtp. Under the realistic conditions, the duration of external GWs may be smaller than tp, i.e. δ < ηEtp. In the limit c2 « 1, c2(t) is proportional to ${{\rm{e}}}^{t/{t}_{{\rm{p}}}}$. The evolution of $\frac{\partial }{\partial t}| {c}_{2}{| }^{2}$ is depicted in figure 1, which is proportional to the GW radiation power. In the region to the left of the peak in the figure, where the time t is relatively small, the particle transition rate increases approximately exponentially, in agreement with the theoretical prediction of stimulated transitions. As the transition rate rises, the population of particles in the |$\Psi$1› state decreases significantly, thereby suppressing further growth of the transition rate and resulting in the peak observed in figure 1. Figure 1 also indicates that most of the energy released into GWs within the period comparible to tp. Intuitively speaking, external GWs play the role of a kindling that ignites the system. Although the BH does not absorb the particles in |ψ1› state, the cloud is an unstable system because of the self-generation of GWs. Equation (7) also implies the total time from the initiation of external GWs to the termination of stimulated transitions
$\begin{eqnarray}T\approx -{\rm{ln}}({\eta }_{{\rm{E}}}{t}_{{\rm{p}}}){t}_{{\rm{p}}}.\end{eqnarray}$
Because of the logarithmic dependence, T is not sensitive to the duration and the strength of external GWs.
Figure 1. The evolution of the transition rate, which is proportional to the power of GW radiation. Here we adopt δ = 0.01 for illustration. This figure implies the timescale of GW radiation is comparable to tp.
The existence of external GWs is guaranteed by the widespread presence of compact binaries, as observed by the LIGO-Virgo collaboration. The GW frequency gradually increases during the inspiral phase due to GW production, covering a broad frequency range that includes the resonance band. Since T only logarithmically depends on hE, the inspiral systems with a large distance also have the chance to ignite the system, providing abundant sources of external GWs in the resonance band. The resonant frequency is in general orders of magnitude smaller than the GW frequency from mergers, in this case, allowing GWs from inspirals to be effectively treated as monochromatic.
Yet, we have neglected the instability of |ψ2›. If |ψ2› is a strongly absorptive state such as l2 = 0, the condition |ηcg| » |$\Gamma$c2| is violated before hS > hE. The effects from level transitions and the absorption counteract each other. In this case, c2 approaches a constant and cg decreases linearly with time, which means external GWs cannot ignite the system. This is the intrinsic property of |ψ1› and |ψ2›, independent of the external GW strength. To successfully ignite the system, the condition |ηcg| » |$\Gamma$cd| must be satisfied before hS becomes dominant, which yields the threshold condition $\Gamma$tp « 1.
Given that the majority of the energy is released within the timescale of tp, the prediction of stimulated GWs is more similar to the GW events resulting from compact binary mergers. This signature is different from the typical continuous GW signals produced by boson annihilations. The energy difference between the levels is relatively small compared to the total energy of the cloud. The BH absorbs the particles in the unstable state |ψ2›. As a result, there is a suppression in both the total energy and the frequency of stimulated GWs. The instantaneous radiation power of stimulated GWs greatly surpasses that of boson annihilations, thereby facilitating the identification of individual sources. The estimation of the GW strength at the observer requires the divergence angle ∆Ω, which represents the difference in directions between stimulated GWs and external GWs.
$\begin{eqnarray}h={\left(\frac{{\rm{\Delta }}E{D}^{2}{t}_{{\rm{p}}}}{2{N}_{0}}\frac{{\rm{\Delta }}{\rm{\Omega }}}{4\pi }\right)}^{-1/2}.\end{eqnarray}$
The accurate result of ∆Ω is beyond the scope of this work. However, equation (9) provides a reference value of h as long as ∆Ω is not too small. The event rate and h both depend on ∆Ω, whereas the total energy of stimulated GWs is irrelevant to ∆Ω.
Following the completion of the transitions, stimulated GWs carry away the energy of the system, causing a sudden decrease in hT. Consequently, the transitions stimulated by GWs become irreversible, distinguishing it from the that triggered by a companion. The rapid transition process results in a high occupation number in an unstable state. Ad the BH absorbs the particles in |ψ2›, the amplitude of GWs from boson annihilations also decreases exponentially. This phenomenon serves as additional evidence for the existence of stimulated GWs, complementing direct observations. For m2 < 0, the angular momentum of |ψ2› is opposite to that of the BH. Then, the spin of the BH may be much lower than the threshold given in [14] when the absorption completes.

4. Examples and observational applications

We calculate the reference values of the observables in terms of the basic parameters
$\begin{eqnarray}\begin{array}{rcl}h & \approx & 6\times 1{0}^{-26+A}\frac{\epsilon }{0.1}\frac{\sigma }{0.01}\\ & & \times {\left(\frac{{n}_{1}}{2}\right)}^{-2}{\left(\frac{\alpha }{0.1}\right)}^{3-A}{\left(\frac{D}{{\rm{Mpc}}}\right)}^{-1}{\left(\frac{{\rm{\Delta }}{\rm{\Omega }}}{4\pi }\right)}^{-\frac{1}{2}}\frac{M}{10{M}_{\odot }},\\ f & \approx & 3\times 1{0}^{2-A}{\left(\frac{\alpha }{0.1}\right)}^{A+1}{\left(\frac{M}{10{M}_{\odot }}\right)}^{-1}\,{{\rm{s}}}^{-1},\\ {t}_{{\rm{p}}} & \approx & 6\times 1{0}^{9-A}{\left(\frac{\epsilon }{0.1}\right)}^{-2}{\left(\frac{\sigma }{0.01}\right)}^{-1}{\left(\frac{{n}_{1}}{2}\right)}^{4}{\left(\frac{\alpha }{0.1}\right)}^{A-8}\frac{M}{10{M}_{\odot }}\,{\rm{s}},\\ \frac{T}{{t}_{{\rm{p}}}} & \approx & 28+2.3A+{\rm{ln}}\left(\frac{\epsilon }{0.1}\frac{\sigma }{0.01}{\left(\frac{{n}_{1}}{2}\right)}^{-4}{\left(\frac{\alpha }{0.1}\right)}^{5-A}\right.\\ & & \times \,\left.{\left(\frac{{h}_{{\rm{E}}}}{1{0}^{-20}}\right)}^{-1}\right),\end{array}\end{eqnarray}$
where D is the distance of the boson cloud. We have applied the estimation ∆EαAμ by neglecting the constant coefficients, where A = 2 for Bohr splitting, A = 4 for fine splitting and A = 5 for hyperfine splitting. The population of individual Kerr BHs is much higher than the formation rate of compact binaries, which leads to a considerable event rate, offering the possibility of detecting these sources even at relatively short distances.
The frequency of GWs from level transitions, which is suppressed by the factor αA, is orders of magnitude lower than that from boson annihilations. The observation of stimulated GWs expands the mass range of ultralight bosons that can be detected by each GW observer. For instance, the sensitivity band of the LIGO-Virgo collaboration [43] spans from 10 to 103 Hz, corresponding to GW frequencies from ultralight field annihilation with a mass range of 10-13-10-12 eV [28]. The absence of a stochastic GW background imposes constraints on ultralight fields within this mass range. The observation of stimulated GWs from transitions provides the possibility for ground-based laser interferometers to constrain ultralight fields with masses around 10-11, 10-9, and 10-8 eV for Bohr, fine, and hyperfine transitions with α = 0.1. (The superradiance of boson fields with masses $\gtrsim$10-11 eV requires primordial BHs, which have been proposed as important candidates for dark matter. Primordial BHs formed in the early Universe exhibit a broad mass spectrum, enabling the detection of light boson fields across an extensive range of masses. This mechanism predicts the presence of a background of stimulated GWs that originated prior to the formation of stars, exhibiting large redshift.) Stimulated GWs from clouds of supermassive BHs also offer a potential explanation for the nHz signal recently reported in pulsar timing array experiments [52-55].
The impact of GWs significantly alters the distribution function of the clouds, consequently affecting the prediction of the stochastic GW background resulting from boson annihilations. As previously discussed, compact binaries are the most likely source of external GWs. The observation of stimulated GWs predicts an additional GW signal arising from the merger events of these binaries, which contribute to the external GWs.
In the case E2 > E1, particles in the |ψ1› state have the ability to absorb left-handed GWs with k = ∆E and transition to the |ψ2› state. However, this absorption process leads to a reduction in the strength of external GWs as well as the transition rate, resulting in a prolonged timescale for the absorption process. This effect can potentially be observed through the decrease in the amplitude of continuous GWs originating from sources such as the inspiral of compact binaries and neutron stars. Similar to the ionization of a hydrogen atom, boson particles are also capable of absorbing the energy of GWs with k > μ - Enlm and subsequently becoming free particles. See also [56, 57] for the ionization induced by a companion of the BH.
According to [36], a companion with an angular velocity outside the resonance band has the ability to terminate superradiance. We can draw similar conclusions in our case as well. It has been found that external GWs with k significantly higher or lower than ∆E can also lead to the termination of superradiance. For instance, in the vicinity of supermassive BH binaries, strong tensor perturbations can be considered as a stationary background. The termination of the superradiance of the |322› state requires η > 2 × 10-7 s-1, or equivalently, for hE > 10-9 when α = 0.1 and M = 100M$\odot$.
GWs emitted during the mergers of compact binaries carry away linear momentum, resulting in a recoil velocity of the remnant BH [58]. Similarly, the stimulated transitions in gravitational atoms also induce a recoil velocity of the BH due to the production of directed GWs. The total energy of GWs, estimated as σαAM, implies that the maximum recoil velocity can reach 10-3 times the speed of light for Bohr splitting.

5. Conclusion and discussion

In this work, we investigate the stimulated GW radiation in gravitational atoms. We consider BHs surrounded by boson clouds formed through superradiance. We discover that external GWs with an angular frequency close to the energy difference between two levels can induce resonant transitions. These transitions, in turn, generate GWs of the same frequency and direction. Remarkably, the stimulated GWs exponentially amplify the transition rate, facilitating their completion within a much shorter time compared to the cloud's lifetime. This mechanism predicts a new class of GWs that is anticipated to be detected by various GW observatories. The observation of such GWs would expand the mass range of ultralight bosons accessible to GW observations. The stimulated transitions can also be indirectly verified by observing the continuous GW signal from boson annihilations, which exhibits an exponentially decaying amplitude. Additionally, the stimulated absorption of GWs could be detected by observing the reduction in the amplitude of continuous GWs. Since stimulated level transitions significantly shorten the lifetime of the clouds, the distribution of the clouds and the GW signal from boson annihilations require reevaluation. As an example, consider the BHs with M = 5M$\odot$ and α = 0.1, the cloud's lifetime diminishes from 105 years to less than one year when considering the stimulated transitions. As a result, the ΩGW from annihilation diminishes by about five orders of magnitude.
The predictions of stimulated GWs from astrophysical BHs are expected to be detected by space-based interferometers. For simplicity, assume there are 107 BHs with mass 5M$\odot$ and α = 0.1. The dominant state is |211›, allowing hyperfine transitions with GW frequencies around 10-3 Hz. Given the spin and energy of a single graviton as 2 and k respectively, the total GW energy is roughly 107GM2k. With the total mass of our galaxy estimated at around 1012M$\odot$, the estimation for ΩGW ~ 107GM2k/(3 × 1012M$\odot$) reveals a value of ΩGW ~ 2 × 10-12, exceeding LISA's lower detection limit of ΩGW ~ 10-14 [59]. For the sources at a distance of 10 Mpc, the event rate of stimulated GWs reaches 1 per year, and according to equation (10), the characteristic strain reaches hc ~ 10-23, indicating that space-based interferometers have the ability to detect individual events of stimulated GWs. The predictions of this study also suggest a plausible interpretation of the PTA findings through stimulated GWs originating from supermassive BHs.
In addition to scalar fields, vector [60-63] and tensor fields [64-66] can also form clouds via superradiance. Furthermore, superradiant instabilities can be induced by various astrophysical objects, including stars [67, 68], neutron stars [69], boson stars [70], and BH binaries [71, 72]. These systems may also give rise to stimulated GW radiation, revealing a broader range of phenomena that we leave for future exploration.

We sincerely thank Shao-Jiang Wang, Chang Liu and Qiang Jia for the fruitful discussions. This work is supported in part by the National Key Research and Development Program of China Grants No. 2020YFC2201501 and No. 2021YFC2203002, in part by the National Natural Science Foundation of China Grants No. 12105060, No. 12147103, No. 12235019, No. 12075297 and No. 12147103, in part by the Science Research Grants from the China Manned Space Project with No. CMS-CSST-2021-B01, in part by the Fundamental Research Funds for the Central Universities.

[1]
Weinberg S 1978 A new light boson? Phys. Rev. Lett. 40 223

DOI

[2]
Arvanitaki A, Dimopoulos S, Dubovsky S, Kaloper N, March-Russell J 2010 String axiverse Phys. Rev. D 81 123530

DOI

[3]
Irastorza I G, Redondo J 2018 New experimental approaches in the search for axion-like particles Prog. Part. Nucl. Phys. 102 89

DOI

[4]
Holdom B 1986 Two U(1)'s and epsilon charge shifts Phys. Lett. B 166 196

DOI

[5]
Goodsell M, Jaeckel J, Redondo J, Ringwald A 2009 Naturally light hidden photons in LARGE volume string compactifications J. High Energy Phys. JHEP11(2009)027

[6]
Cicoli M, Goodsell M, Jaeckel J, Ringwald A 2011 Testing string vacua in the lab: from a hidden CMB to dark forces in flux compactifications J. High Energy Phys. JHEP07(2011)114

[7]
An H, Ge S, Guo W-Q, Huang X, Liu J, Lu Z 2023 Direct detection of dark photon dark matter using radio telescopes Phys. Rev. Lett. 130 181001

DOI

[8]
Hu W, Barkana R, Gruzinov A 2000 Cold and fuzzy dark matter Phys. Rev. Lett. 85 1158

DOI

[9]
Bertone G, Hooper D, Silk J 2005 Particle dark matter: evidence, candidates and constraints Phys. Rep. 405 279

DOI

[10]
Essig R 2013 Working group report: new light weakly coupled particles Snowmass 2013: Snowmass on the Mississippi

[11]
Zouros T J M, Eardley D M 1979 Instabilities of massive scalar perturbations of a rotating black hole Ann. Phys. 118 139

DOI

[12]
Detweiler S L 1980 Klein-Gordon equation and rotating black holes Phys. Rev. D 22 2323

DOI

[13]
Dolan S R 2007 Instability of the massive Klein-Gordon field on the Kerr spacetime Phys. Rev. D 76 084001

DOI

[14]
Arvanitaki A, Dubovsky S 2011 Exploring the string axiverse with precision black hole physics Phys. Rev. D 83 044026

DOI

[15]
Brito R, Cardoso V, Pani P 2015 Superradiance: new frontiers in black hole physics Lect. Notes Phys. 906 1

[16]
Endlich S, Penco R 2017 A modern approach to superradiance J. High Energy Phys. JHEP05(2017)052

[17]
Baumann D, Chia H S, Stout J, Haar L ter 2019 The spectra of gravitational atoms J. Cosmol. Astropart. Phys. JCAP12(2019)006

[18]
Bao S-S, Xu Q-X, Zhang H 2022 Improved analytic solution of black hole superradiance Phys. Rev. D 106 064016

DOI

[19]
Bao S-S, Xu Q-X, Zhang H 2023 Next-to-leading-order solution to Kerr-Newman black hole superradiance Phys. Rev. D 107 064037

DOI

[20]
Yoshino H, Kodama H 2014 Gravitational radiation from an axion cloud around a black hole: superradiant phase Prog. Theor. Exp. Phys. 2014 043E02

DOI

[21]
Arvanitaki A, Baryakhtar M, Huang X 2015 Discovering the QCD axion with black holes and gravitational waves Phys. Rev. D 91 084011

DOI

[22]
Brito R, Ghosh S, Barausse E, Berti E, Cardoso V, Dvorkin I, Klein A, Pani P 2017 Gravitational wave searches for ultralight bosons with LIGO and LISA Phys. Rev. D 96 064050

DOI

[23]
Brito R, Ghosh S, Barausse E, Berti E, Cardoso V, Dvorkin I, Klein A, Pani P 2017 Stochastic and resolvable gravitational waves from ultralight bosons Phys. Rev. Lett. 119 131101

DOI

[24]
Hannuksela O A, Wong K W K, Brito R, Berti E, Li T G F 2019 Probing the existence of ultralight bosons with a single gravitational-wave measurement Nat. Astron. 3 447

DOI

[25]
Isi M, Sun L, Brito R, Melatos A 2019 Directed searches for gravitational waves from ultralight bosons Phys. Rev. D 99 084042

DOI

[26]
Palomba C 2019 Direct constraints on ultra-light boson mass from searches for continuous gravitational waves Phys. Rev. Lett. 123 171101

DOI

[27]
Zhu S J, Baryakhtar M, Papa M A, Tsuna D, Kawanaka N, Eggenstein H-B 2020 Characterizing the continuous gravitational-wave signal from boson clouds around Galactic isolated black holes Phys. Rev. D 102 063020

DOI

[28]
Yuan C, Jiang Y, Huang Q-G 2022 Constraints on an ultralight scalar boson from advanced LIGO and advanced Virgo's first three observing runs using the stochastic gravitational-wave background Phys. Rev. D 106 023020

DOI

[29]
Cheng L-D, Zhang H, Bao S-S 2023 Constraints on an axionlike particle from black hole spin superradiance Phys. Rev. D 107 063021

DOI

[30]
Yang J, Xie N, Huang F P 2024 Implication of nano-Hertz stochastic gravitational wave background on ultralight axion particles and fuzzy dark matter J. Cosmol. Astropart. Phys. JCAP11(2024)045

DOI

[31]
Baumann D, Chia H S, Porto R A 2019 Probing ultralight bosons with binary black holes Phys. Rev. D 99 044001

DOI

[32]
Zhang J, Yang H 2019 Gravitational floating orbits around hairy black holes Phys. Rev. D 99 064018

DOI

[33]
Zhang J, Yang H 2020 Dynamic signatures of black hole binaries with superradiant clouds Phys. Rev. D 101 043020

DOI

[34]
Berti E, Brito R, Macedo C F B, Raposo G, Rosa J L 2019 Ultralight boson cloud depletion in binary systems Phys. Rev. D 99 104039

DOI

[35]
Takahashi T, Tanaka T 2021 Axion clouds may survive the perturbative tidal interaction over the early inspiral phase of black hole binaries J. Cosmol. Astropart. Phys. JCAP10(2021)031

[36]
Tong X, Wang Y, Zhu H-Y 2022 Termination of superradiance from a binary companion Phys. Rev. D 106 043002

DOI

[37]
Cao Y, Tang Y 2023 Signatures of ultralight bosons in compact binary inspiral and outspiral Phys. Rev. D 108 123017

DOI

[38]
Fan K, Tong X, Wang Y, Zhu H-Y 2024 Modulating binary dynamics via the termination of black hole superradiance Phys. Rev. D 109 024059

DOI

[39]
Guo A, Zhang J, Yang H 2024 Superradiant clouds may be relevant for close compact object binaries Phys. Rev. D 110 023022

DOI

[40]
De Luca V, Pani P 2021 Tidal deformability of dressed black holes and tests of ultralight bosons in extended mass ranges J. Cosmol. Astropart. Phys. JCAP08(2021)032

[41]
De Luca V, Maselli A, Pani P 2023 Modeling frequency-dependent tidal deformability for environmental black hole mergers Phys. Rev. D 107 044058

DOI

[42]
Dicke R H 1954 Coherence in spontaneous radiation processes Phys. Rev. 93 99

DOI

[43]
Aasi J (LIGO Scientific) 2015 Advanced LIGO Class. Quant. Grav. 32 074001

DOI

[44]
Somiya K (KAGRA) 2012 Detector configuration of KAGRA: the Japanese cryogenic gravitational-wave detector, gravitational waves. Numerical relativity——data analysis. Proc. 9th Edoardo Amaldi Conf., Amaldi 9, and Meeting, NRDA 2011 Cardiff, UK 10-15 July, 2011

[45]
Somiya K (KAGRA) 2012 Class. Quant. Grav. 29 124007

[46]
Amaro-Seoane P (LISA) 2017 Laser interferometer space antenna arXiv:1702.00786

[47]
Ruan W-H, Guo Z-K, Cai R-G, Zhang Y-Z 2020 Taiji program: gravitational-wave sources Int. J. Mod. Phys. A 35 2050075

DOI

[48]
Carilli C L, Rawlings S 2004 Science with the square kilometer array: motivation, key science projects, standards and assumptions Int. SKA Conf. 2003 Geraldton, Australia 27 July-2 August, 2003

[49]
Carilli C L, Rawlings S 2004 New Astron. Rev. 48 979

[50]
Parker L E, Toms D 2009 Quantum Field Theory in Curved Spacetime: Quantized Field and Gravity, Cambridge Monographs on Mathematical Physics Cambridge University Press

[51]
Dupuis E, Paranjape M B 2018 New sources of gravitational wave signals: the black hole graviton laser Int. J. Mod. Phys. D 27 1847009

DOI

[52]
Antoniadis J EPTA, InPTA 2023 The second data release from the European pulsar timing array III. Search for gravitational wave signals Astron. Astrophys. 678 A50

DOI

[53]
Reardon D J 2023 Search for an isotropic gravitational-wave background with the Parkes Pulsar Timing Array Astrophys. J. Lett. 951 L6

DOI

[54]
Xu H 2023 Searching for the nano-Hertz stochastic gravitational wave background with the Chinese pulsar timing array data release I Res. Astron. Astrophys. 23 075024

DOI

[55]
Afzal A (NANOGrav) 2023 The NANOGrav 15 years data set: search for signals from new physics Astrophys. J. Lett. 951 L11

DOI

[56]
Baumann D, Bertone G, Stout J, Tomaselli G M 2022 Ionization of gravitational atoms Phys. Rev. D 105 115036

DOI

[57]
Baumann D, Bertone G, Stout J, Tomaselli G M 2022 Sharp signals of boson clouds in black hole binary inspirals Phys. Rev. Lett. 128 221102

DOI

[58]
González J A, Sperhake U, Brügmann B, Hannam M, Husa S 2007 Maximum kick from nonspinning black-hole binary inspiral Phys. Rev. Lett. 98 091101

DOI

[59]
Schmitz K 2021 New sensitivity curves for gravitational-wave signals from cosmological phase transitions J. High Energy Phys. JHEP01(2021)097

[60]
Konoplya R A 2006 Massive vector field perturbations in the Schwarzschild background: stability and unusual quasinormal spectrum Phys. Rev. D 73 024009

DOI

[61]
Rosa J G, Dolan S R 2012 Massive vector fields on the Schwarzschild spacetime: quasi-normal modes and bound states Phys. Rev. D 85 044043

DOI

[62]
Frolov V P, Krtouš P, Kubizňák D, Santos J E 2018 Massive vector fields in rotating black-hole spacetimes: separability and quasinormal modes Phys. Rev. Lett. 120 231103

DOI

[63]
Dolan S R 2018 Instability of the Proca field on Kerr spacetime Phys. Rev. D 98 104006

DOI

[64]
Babichev E, Fabbri A 2013 Instability of black holes in massive gravity Class. Quant. Grav. 30 152001

DOI

[65]
Brito R, Cardoso V, Pani P 2013 Partially massless gravitons do not destroy general relativity black holes Phys. Rev. D 87 124024

DOI

[66]
Brito R, Grillo S, Pani P 2020 Black hole superradiant instability from ultralight spin-2 fields Phys. Rev. Lett. 124 211101

DOI

[67]
Richartz M, Saa A 2013 Superradiance without event horizons in general relativity Phys. Rev. D 88 044008

DOI

[68]
Cardoso V, Brito R, Rosa J L 2015 Superradiance in stars Phys. Rev. D 91 124026

DOI

[69]
Day F V, McDonald J I 2019 Axion superradiance in rotating neutron stars J. Cosmol. Astropart. Phys. JCAP10(2019)051

[70]
Gao H-Y, Saffin P M, Wang Y-J, Xie Q-X, Zhou S-Y 2024 Boson star superradiance Sci. China Phys. Mech. Astron. 67 260413

DOI

[71]
Wong L K 2019 Superradiant scattering by a black hole binary Phys. Rev. D 100 044051

DOI

[72]
Ribeiro D C, Zilhão M, Cardoso V 2022 Binary superradiance: a numerical study Phys. Rev. D 105 084004

DOI

Outlines

/